Warning:
JavaScript is turned OFF. None of the links on this page will work until it is reactivated.
If you need help turning JavaScript On, click here.
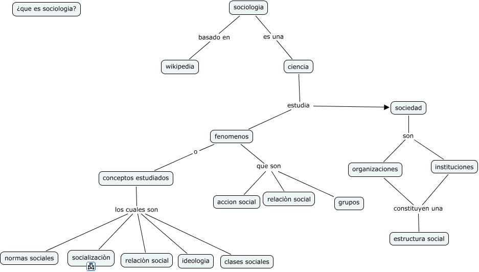
Este mapa conceptual tiene información relacionada a: sociologia, instituciones constituyen una estructura social, conceptos estudiados los cuales son normas sociales, sociologia es una ciencia, fenomenos que son grupos, ciencia estudia sociedad, sociedad son instituciones, conceptos estudiados los cuales son clases sociales, fenomenos que son relaciòn social, organizaciones constituyen una estructura social, conceptos estudiados los cuales son relaciòn social