Warning:
JavaScript is turned OFF. None of the links on this page will work until it is reactivated.
If you need help turning JavaScript On, click here.
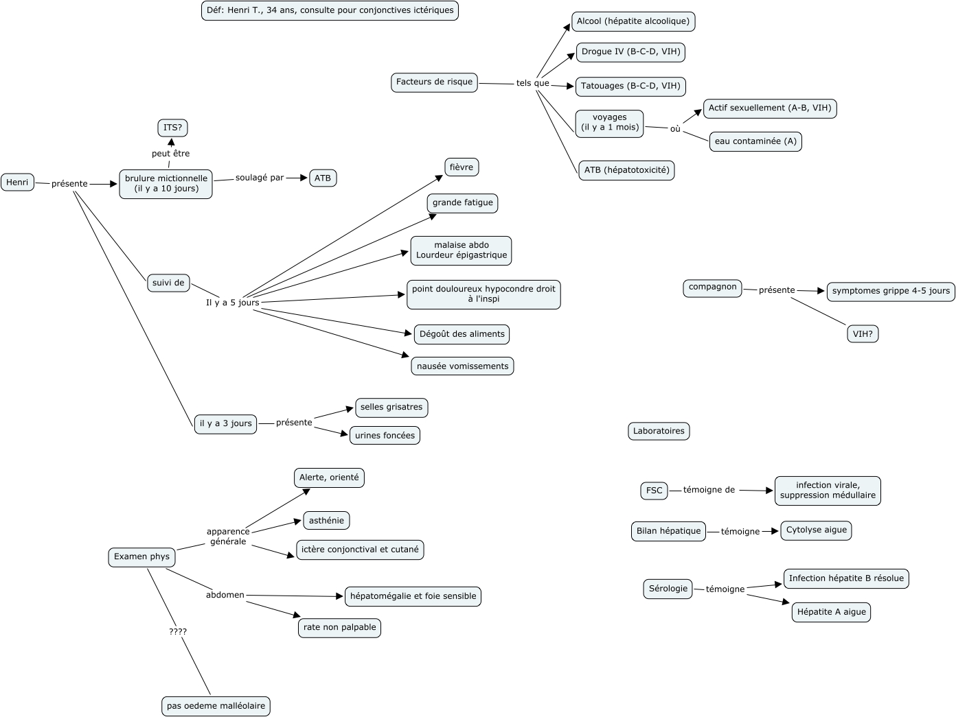
This Concept Map, created with IHMC CmapTools, has information related to: app 7 aller, suivi de Il y a 5 jours fièvre, voyages (il y a 1 mois) où eau contaminée (A), Facteurs de risque tels que Drogue IV (B-C-D, VIH), suivi de Il y a 5 jours malaise abdo Lourdeur épigastrique, Sérologie témoigne Infection hépatite B résolue, Sérologie témoigne Hépatite A aigue, Facteurs de risque tels que Alcool (hépatite alcoolique), Examen phys apparence générale Alerte, orienté, Henri présente brulure mictionnelle (il y a 10 jours), Henri présente il y a 3 jours, brulure mictionnelle (il y a 10 jours) peut être ITS?, Examen phys apparence générale asthénie, FSC témoigne de infection virale, suppression médullaire, suivi de Il y a 5 jours Dégoût des aliments, Facteurs de risque tels que ATB (hépatotoxicité), Facteurs de risque tels que voyages (il y a 1 mois), Henri présente suivi de, suivi de Il y a 5 jours point douloureux hypocondre droit à l'inspi, compagnon présente VIH?, suivi de Il y a 5 jours nausée vomissements