Warning:
JavaScript is turned OFF. None of the links on this page will work until it is reactivated.
If you need help turning JavaScript On, click here.
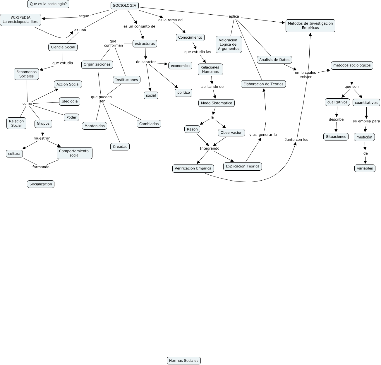
Este mapa conceptual tiene información relacionada a: Sociologia, WIKIPEDIA La enciclopedia libre es una Ciencia Social, Organizaciones que pueden ser Creadas, Instituciones que pueden ser Cambiadas, cultura formando Socializacion, Explicacion Teorica y asi generar la Elaboracion de Teorias, metodos sociologicos que son cuantitativos, SOCIOLOGIA aplica Analisis de Datos, Modo Sistematico la Razon, Fenomenos Sociales como Poder, Verificacion Empirica Junto con los Metodos de Investigacion Empiricos