Warning:
JavaScript is turned OFF. None of the links on this page will work until it is reactivated.
If you need help turning JavaScript On, click here.
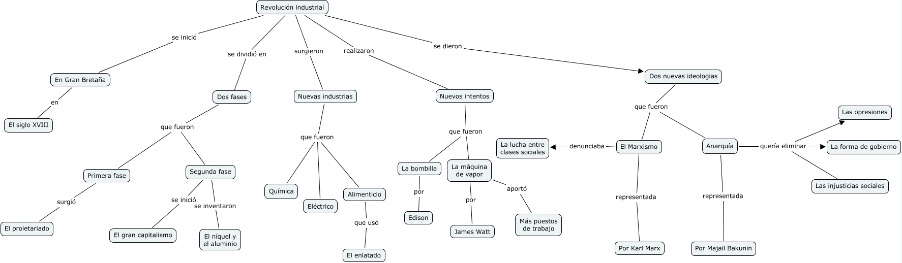
Este mapa conceptual tiene información relacionada a: 24.Miguel Romero Aragonés.Revolución Industrial, Dos nuevas ideologias que fueron El Marxismo, Revolución industrial realizaron Nuevos intentos, Nuevas industrias que fueron Alimenticio, Anarquía quería eliminar Las injusticias sociales, La bombilla por Edison, Anarquía quería eliminar Las opresiones, Segunda fase se inventaron El níquel y el aluminio, Anarquía quería eliminar La forma de gobierno, Anarquía representada Por Majail Bakunin, Nuevos intentos que fueron La máquina de vapor