Warning:
JavaScript is turned OFF. None of the links on this page will work until it is reactivated.
If you need help turning JavaScript On, click here.
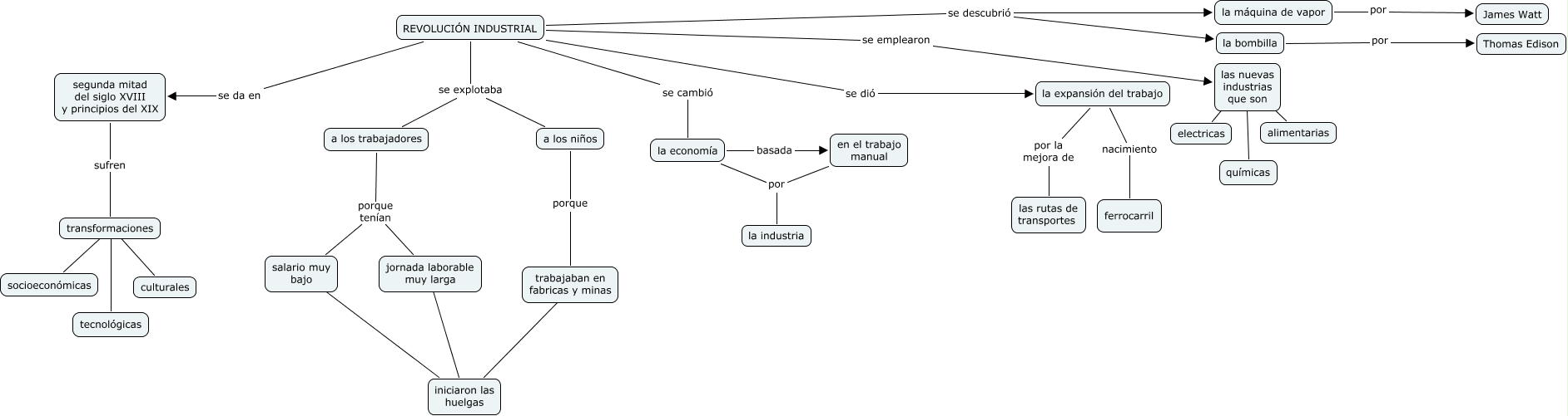
Este mapa conceptual tiene información relacionada a: 10.Juan Jesús Díaz Leal.Revolución industrial, la economía por la industria, a los niños porque trabajaban en fabricas y minas, REVOLUCIÓN INDUSTRIAL se descubrió la máquina de vapor, a los trabajadores porque tenían salario muy bajo, a los trabajadores porque tenían jornada laborable muy larga, la economía basada en el trabajo manual, transformaciones ???? socioeconómicas, REVOLUCIÓN INDUSTRIAL se dió la expansión del trabajo, REVOLUCIÓN INDUSTRIAL se cambió la economía, REVOLUCIÓN INDUSTRIAL se descubrió la bombilla