Warning:
JavaScript is turned OFF. None of the links on this page will work until it is reactivated.
If you need help turning JavaScript On, click here.
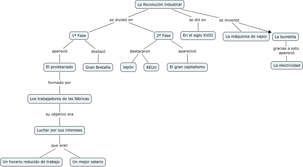
Este mapa conceptual tiene información relacionada a: 03.josé maría aragón meléndez.revolución industrial, 1ª Fase apareció El proletariado, La Revolución industrial se dividió en 1ª Fase, 2ª Fase aparecioó El gran capitalismo, 2ª Fase destacaron EEUU, 2ª Fase destacaron Japón, Luchar por sus intereses que eran Un mejor salario, La Revolución industrial se dió en En el siglo XVIII, El proletariado formado por Los trabajadores de las fábricas, Luchar por sus intereses que eran Un horario reducido de trabajo, La Revolución industrial se dividió en 2ª Fase