Warning:
JavaScript is turned OFF. None of the links on this page will work until it is reactivated.
If you need help turning JavaScript On, click here.
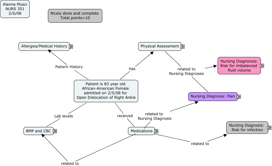
This Concept Map, created with IHMC CmapTools, has information related to: Acute Care 2.6.08, Patient will remain free of infection and demonstrate techniques to reduce risk. Interventions Monitor vital signs q shift, looking for increase in temp initially, Assess skin around dressing for signs of infection: warmth, color outcome Skin assessent within normal limits. No signs of infection., Assessment Vital Signs Temp:37.1 C Pulse: 60 Resp: 20 B/P: 118/66 O2: 98%/NC Pain: 4-5/10 R ankle (4 mg morphine at 1245), Assessment G/I Bowel Sounds present x 4 quad Awaiting BM since surgery, abdomen soft, non-distended, Assess for edema. outcome No edema BUE and none noted on Left foot; Right foot wrapped in cast unable to assess, but patient was able to wiggle toes and cap refill was brisk, Monitor vital signs per shift outcome Patient vital signs stayed witin normal limits, Review labs to monitor changes in elecrtolytes outcome Patient BMP within normal limits except increased K, increased Glucose, increased Cr - (could be related to decreased urine output) Patient CBC showed decreased Hct and Hgb, Cefazolin IVPB 2g in 50ml D5 q8h at 2100 administer to Prevent infection after surgery of Right ankle, Reposition patient q2h to promote comfort and relieve pressure interventions Administered 10mg oxycodone/650 mg acetaminophen at 1800 because patient IV had been discontinued and unable to give Morphine IV, Offer patient fluids qhour outcome Patient intake was adequate, but I could have offered more, Patient will remain free of infection and demonstrate techniques to reduce risk. Interventions Administer antibiotic cefazolin prophylactic per order, checking dose, route, time of drug, Pain related to right ankle internal fixation as evidenced by patient verbalization of 5-7/10 pain throughout shift. Expected Outcome Patient will verbalize decrease in pain to acceptable level below 4/10., Cefazolin IVPB 2g in 50ml D5 q8h at 2100 related to Nursing Diagnosis: Risk for infection, Reassess pain level 30min-1h after medication administered outcome Patient pain increased to a 7/10 after 1900., Held/DC Medications related to High levels of: Potassium Creatinine Glucose, Physical Assessment related to Nursing Diagnoses Nursing Diagnosis: Pain, Assessment Cardiac Apical Pulse regular Radial pulse +2 Bil Femoral pulse +2 Bil Dorsalis Pedis +2 Left Post Tibia +2 Left Cast on Right lower leg/ankle Cap refill brisk Warm temperature no numbness or tingling, Administer antibiotic cefazolin prophylactic per order, checking dose, route, time of drug outcome Med given as ordered Patient tolerated med and showed no signs of infection, Monitor output q shift outcome Patient had decreased outputfor shift in relation to input., Administered 10mg oxycodone/650 mg acetaminophen at 1800 because patient IV had been discontinued and unable to give Morphine IV outcome Patient reported initial decrease to 4/10 pain