Warning:
JavaScript is turned OFF. None of the links on this page will work until it is reactivated.
If you need help turning JavaScript On, click here.
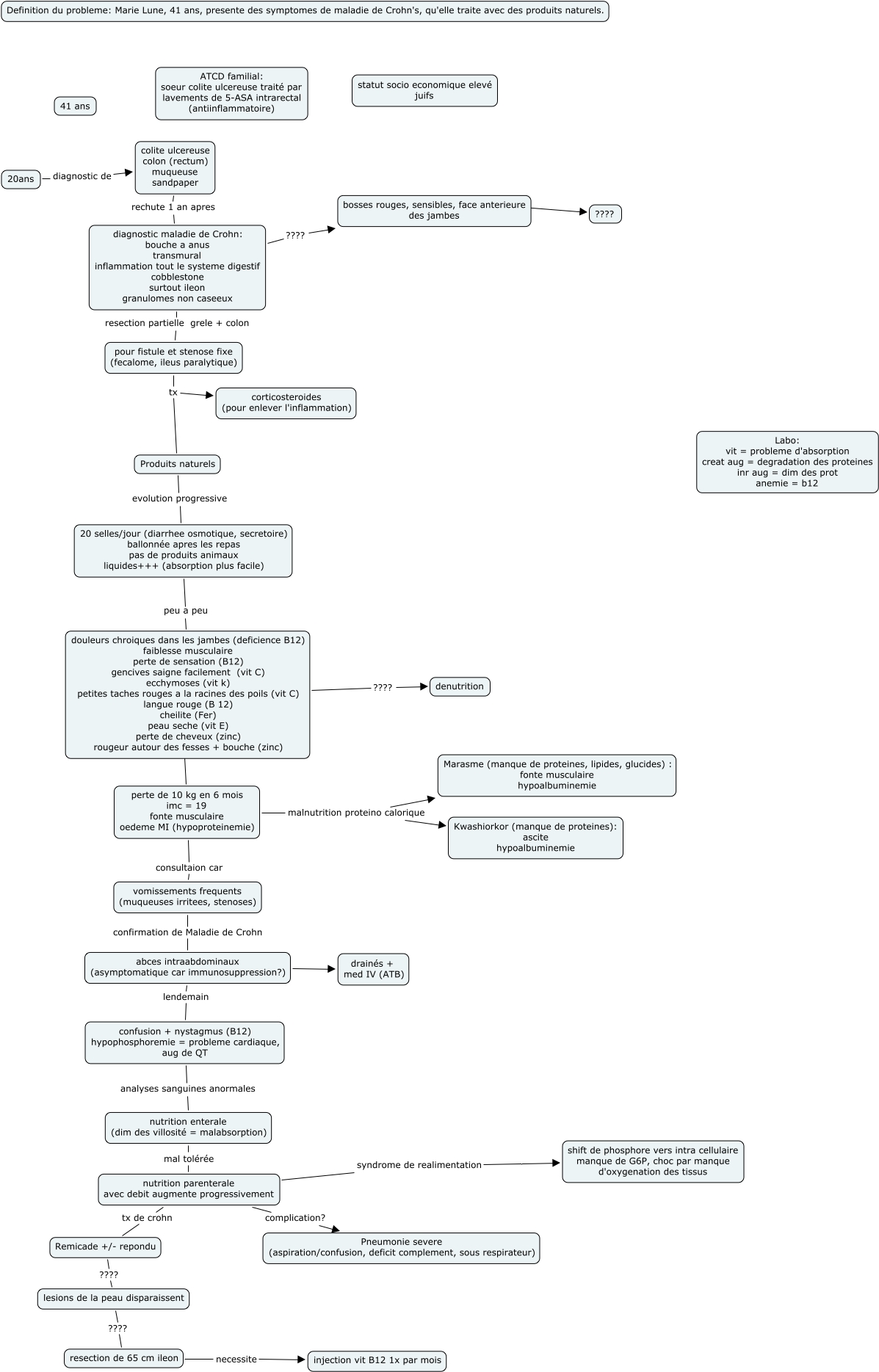
This Concept Map, created with IHMC CmapTools, has information related to: app9 final, diagnostic maladie de Crohn: bouche a anus transmural inflammation tout le systeme digestif cobblestone surtout ileon granulomes non caseeux ???? bosses rouges, sensibles, face anterieure des jambes, pour fistule et stenose fixe (fecalome, ileus paralytique) tx Produits naturels, vomissements frequents (muqueuses irritees, stenoses) confirmation de Maladie de Crohn abces intraabdominaux (asymptomatique car immunosuppression?), nutrition parenterale avec debit augmente progressivement tx de crohn Remicade +/- repondu, lesions de la peau disparaissent ???? resection de 65 cm ileon, perte de 10 kg en 6 mois imc = 19 fonte musculaire oedeme MI (hypoproteinemie) consultaion car vomissements frequents (muqueuses irritees, stenoses), douleurs chroiques dans les jambes (deficience B12) faiblesse musculaire perte de sensation (B12) gencives saigne facilement (vit C) ecchymoses (vit k) petites taches rouges a la racines des poils (vit C) langue rouge (B 12) cheilite (Fer) peau seche (vit E) perte de cheveux (zinc) rougeur autour des fesses + bouche (zinc) ???? denutrition, diagnostic maladie de Crohn: bouche a anus transmural inflammation tout le systeme digestif cobblestone surtout ileon granulomes non caseeux resection partielle grele + colon pour fistule et stenose fixe (fecalome, ileus paralytique), colite ulcereuse colon (rectum) muqueuse sandpaper rechute 1 an apres diagnostic maladie de Crohn: bouche a anus transmural inflammation tout le systeme digestif cobblestone surtout ileon granulomes non caseeux, confusion + nystagmus (B12) hypophosphoremie = probleme cardiaque, aug de QT analyses sanguines anormales nutrition enterale (dim des villosité = malabsorption), nutrition parenterale avec debit augmente progressivement complication? Pneumonie severe (aspiration/confusion, deficit complement, sous respirateur), 20ans diagnostic de colite ulcereuse colon (rectum) muqueuse sandpaper, nutrition parenterale avec debit augmente progressivement syndrome de realimentation shift de phosphore vers intra cellulaire manque de G6P, choc par manque d'oxygenation des tissus, abces intraabdominaux (asymptomatique car immunosuppression?) lendemain confusion + nystagmus (B12) hypophosphoremie = probleme cardiaque, aug de QT, pour fistule et stenose fixe (fecalome, ileus paralytique) tx corticosteroides (pour enlever l'inflammation), Produits naturels evolution progressive 20 selles/jour (diarrhee osmotique, secretoire) ballonnée apres les repas pas de produits animaux liquides+++ (absorption plus facile), perte de 10 kg en 6 mois imc = 19 fonte musculaire oedeme MI (hypoproteinemie) malnutrition proteino calorique Marasme (manque de proteines, lipides, glucides) : fonte musculaire hypoalbuminemie, 20 selles/jour (diarrhee osmotique, secretoire) ballonnée apres les repas pas de produits animaux liquides+++ (absorption plus facile) peu a peu douleurs chroiques dans les jambes (deficience B12) faiblesse musculaire perte de sensation (B12) gencives saigne facilement (vit C) ecchymoses (vit k) petites taches rouges a la racines des poils (vit C) langue rouge (B 12) cheilite (Fer) peau seche (vit E) perte de cheveux (zinc) rougeur autour des fesses + bouche (zinc), Remicade +/- repondu ???? lesions de la peau disparaissent, perte de 10 kg en 6 mois imc = 19 fonte musculaire oedeme MI (hypoproteinemie) malnutrition proteino calorique Kwashiorkor (manque de proteines): ascite hypoalbuminemie