Warning:
JavaScript is turned OFF. None of the links on this page will work until it is reactivated.
If you need help turning JavaScript On, click here.
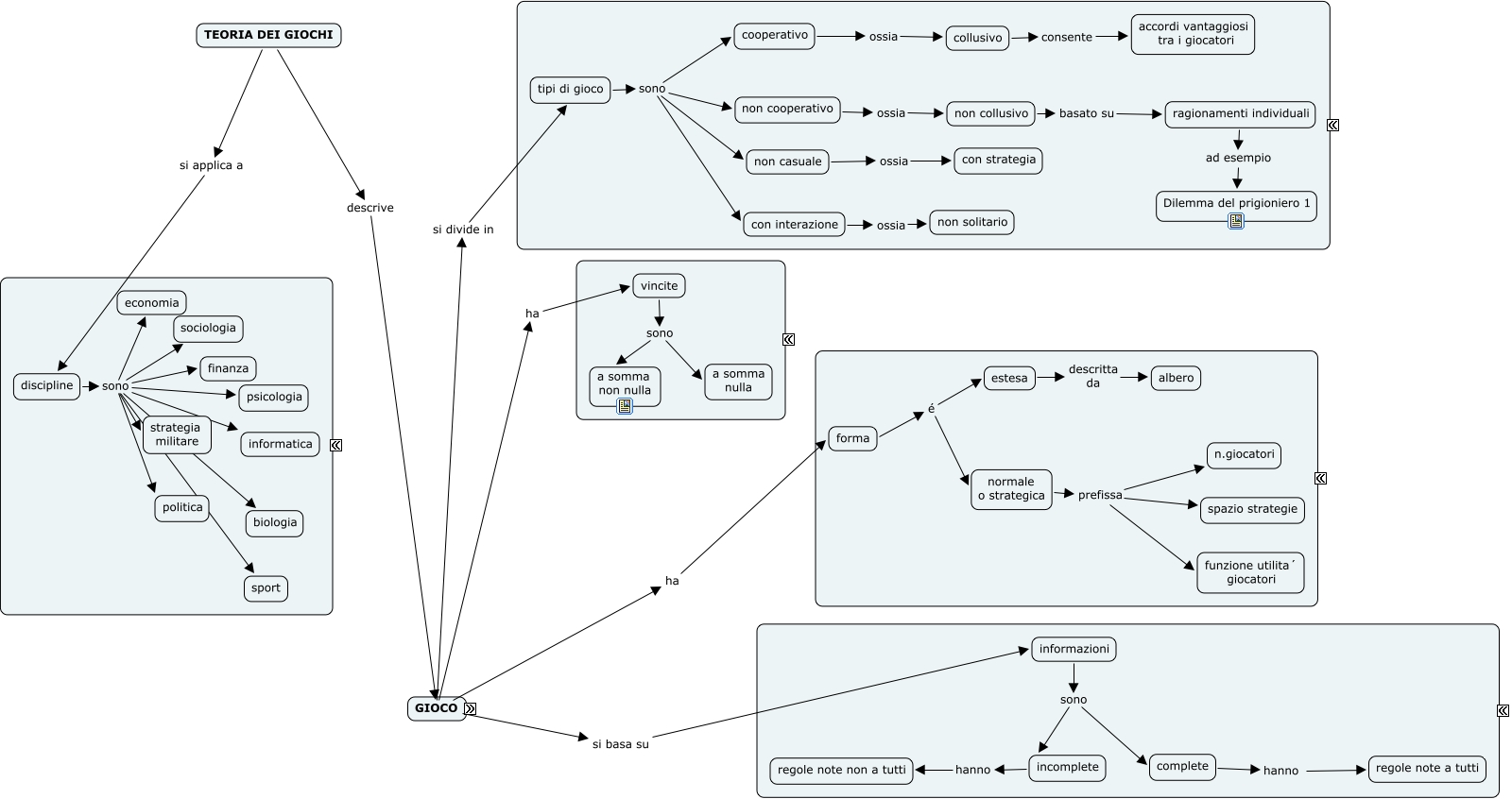
Questa Mappa Concettuale ha informazioni correlate a: TEORIA DEI GIOCHI, giocatori vogliono massimizzare vincite, tipi di gioco sono con interazione, giocatori sono razionali, forma é normale o strategica, informazioni sono incomplete, tipi di gioco sono non casuale, forma é estesa, GIOCO si basa su informazioni, preferenze coerenti ottimizzano esiti gioco, discipline sono sport, complete hanno regole note a tutti, non casuale ossia con strategia, ragionamenti individuali ad esempio Dilemma del prigioniero 1, discipline sono psicologia, non casuale ossia con strategia, TEORIA DEI GIOCHI si applica a discipline, tipi di gioco sono non cooperativo, normale o strategica prefissa funzione utilita´ giocatori, estesa descritta da albero, discipline sono sociologia