Warning:
JavaScript is turned OFF. None of the links on this page will work until it is reactivated.
If you need help turning JavaScript On, click here.
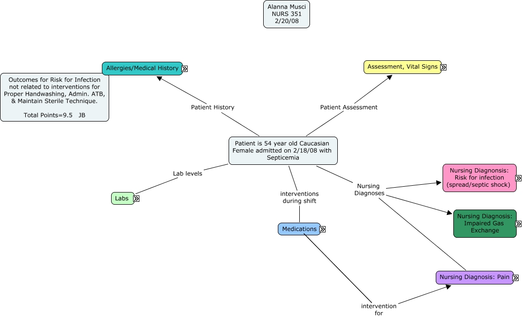
This Concept Map, created with IHMC CmapTools, has information related to: Acute Care 2.20.08, Patient is 54 year old Caucasian Female admitted on 2/18/08 with Septicemia Nursing Diagnoses Nursing Diagnosis: Impaired Gas Exchange, Reassess pain level 30min-1h after medication administered outcome Patient pain decreased to a 3/10 after reassessment, Assessment G/U Up to bedside commode urine clear and amber Output: 400ml/shift, Administer antiinfectives/ antibiotics per order double checking correct dose, route, time, etc outcome Patient had no complaints of constipation. Stated that she had flatus., Ceftriaxone IVPB 2g in 50ml D5 q24h at 1900 use Bactericidal for several gram neg and pos organisms, Assessment Neuro/muscular Alert and Oriented x3 Muscle Strength: 4 BUE, 3 BLE, Up out of bed with 1 assist, Assessment Vital Signs Vitals at 1400 Temp:37.9 C Pulse: 91 Resp: 18 B/P: 118/70 O2: 92%/ RA Pain: 7/10 L Foot, Maintain sterile technique for IV and other therapies outcome Patient was able to walk around room 3x during shift and participated in physical therapy per shift., Pregabalin 50mg PO BID (2100) intervention for Nursing Diagnosis: Pain, Reposition patient foot, keep elevated on pillows to decrease edema and pressure. Minimize weight bearing on Left side when up from bed interventions Reassess pain level 30min-1h after medication administered, Risk for Infection (spread/septic shock) related to presence of infection altered immune response Interventions Maintain sterile technique for IV and other therapies, Assessment Respiratory Lung sounds: Wheezing R/L upper and lower posterior Clear anterior R/L Audible wheezes on exhale Patient states "harder to breathe" At 1500 %Sa02: 87% Put 2L O2 NC At 1515 %Sa02: 91% Symmetrical chest rise, Pain related to Septicemia, Edema and inflammation in Left Lower Extremity, as evidenced by patient statement of 7/10 pain. Expected Outcome Patient will verbalize decrease in pain to acceptable level below 4/10., Reposition patient foot, keep elevated on pillows to decrease edema and pressure. Minimize weight bearing on Left side when up from bed interventions Administer ibuprofen 600mg at 1600 and 1 mg PO at 1934, Risk for Infection (spread/septic shock) related to presence of infection altered immune response Interventions Assess for signs and symptoms of progressing infection: increase temp, increased WBC, change in B/P or HR, decreased tissue perfusion, Risk for Infection (spread/septic shock) related to presence of infection altered immune response Interventions Administer antiinfectives/ antibiotics per order double checking correct dose, route, time, etc, Impaired Gas Exchange related to decreased Hgb Hct and septicemia as evidenced by decreased SaO2 to 87%, dyspnea, audible wheezing interventions Administered 2L O2 through NC per order for SaO2 at 87%, Patient will verbalize decrease in pain to acceptable level below 4/10. interventions Reassess pain level 30min-1h after medication administered, Assess patient for SOB, increased HR or BP outcome Patient was SOB at beginning of shift. After O2 and nebulizer treatment, patient had no complaints of dyspnea., WBC: 8.7 RBC: 3.02 low HGB: 9.5 low Hct: 30.0 low Plt: 150,000 low RBC, Hgb Hct Possibly related to splenectomy