Warning:
JavaScript is turned OFF. None of the links on this page will work until it is reactivated.
If you need help turning JavaScript On, click here.
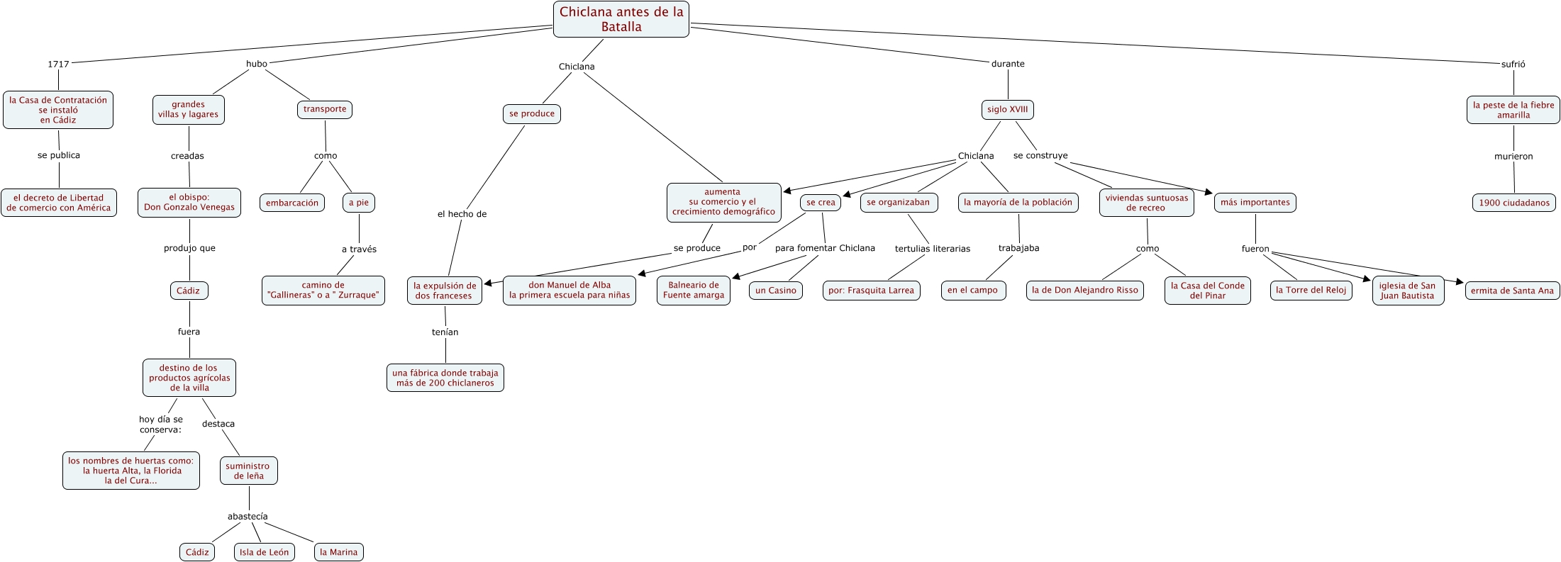
Este mapa conceptual tiene información relacionada a: 14.Marina Jiménez Pérez, Chiclana antes de la Batalla durante siglo XVIII, se crea para fomentar Chiclana Balneario de Fuente amarga, más importantes fueron ermita de Santa Ana, Chiclana antes de la Batalla Chiclana aumenta su comercio y el crecimiento demográfico, Chiclana antes de la Batalla hubo grandes villas y lagares, siglo XVIII Chiclana se crea, se organizaban tertulias literarias por: Frasquita Larrea, viviendas suntuosas de recreo como la Casa del Conde del Pinar, siglo XVIII Chiclana la mayoría de la población, destino de los productos agrícolas de la villa destaca suministro de leña, siglo XVIII se construye más importantes, siglo XVIII Chiclana se organizaban, más importantes fueron la Torre del Reloj, más importantes fueron iglesia de San Juan Bautista, transporte como a pie, Chiclana antes de la Batalla Chiclana se produce, grandes villas y lagares creadas el obispo: Don Gonzalo Venegas, Chiclana antes de la Batalla hubo transporte, se produce el hecho de la expulsión de dos franceses, la Casa de Contratación se instaló en Cádiz se publica el decreto de Libertad de comercio con América