Warning:
JavaScript is turned OFF. None of the links on this page will work until it is reactivated.
If you need help turning JavaScript On, click here.
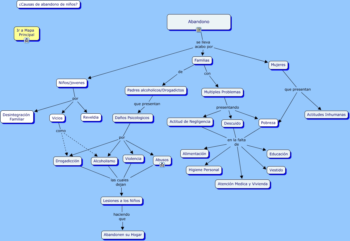
Este mapa conceptual tiene información relacionada a: Abandono, Multiples Problemas presentando Pobreza, Daños Psicologicos por Drogadicción, Pobreza en la falta de Higiene Personal, Pobreza en la falta de Vestido, Actitud de Negligencia en la falta de Educación, Pobreza en la falta de Educación, Daños Psicologicos por Abusos, Vicios como Alcoholismo, Violencia las cuales dejan Lesiones a los Niños, Alcoholismo las cuales dejan Lesiones a los Niños