Warning:
JavaScript is turned OFF. None of the links on this page will work until it is reactivated.
If you need help turning JavaScript On, click here.
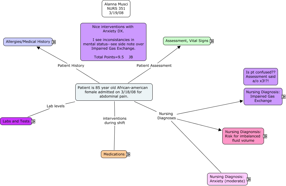
This Concept Map, created with IHMC CmapTools, has information related to: Acute Care 3.19.08, Patient will have stable fluid volume as evidenced by balanced I/O, vital signs within normal limit and no edema Interventions Run IV fluids and TPN per order. Record I/0., Impaired Gas Exchange related to decreased hemoglobin & hematocrit, suspected aelectasis on chest xray as evidenced by abnormal labs, decreased mental acuity, fatigue interventions Assess patient for SOB, increased HR or BP, Provide open environment and trust between patient to allow expression. Be available to listen to patient's concerns answer questions honestly. outcome Patient asked if we could talk. She shared her concerns about her husband and asked for advice. She asked if she could leave to see him in the hospital. Patient understood after I explained that she could not leave the floor in her condition., Assessment G/U Foley catheter urine amber,clear Output: 200, Assessment Neuro/muscular Alert and Oriented x3 Muscle Strength: 4 BUE, 4 BLE, Out of bed with walker, Check Sa02 q shift. If decreased, notify nurse and monitor until return to acceptable level outcome Patient SaO2 at 97% and maintained throughout shift, Assessment Vital Signs Vitals q2h 1400 Temp:37.5C Pulse: 83 Resp: 18 B/P: 111/71 O2: 97% Pain: 0/10, Lorazepam 0.5-1mg IV at bedtime (2100) used for Decreased anxiety, Assess for edema. outcome No edema BUE, BLE, Patient will have stable fluid volume as evidenced by balanced I/O, vital signs within normal limit and no edema Interventions Monitor vital signs per shift, Impaired Gas Exchange related to decreased hemoglobin & hematocrit, suspected aelectasis on chest xray as evidenced by abnormal labs, decreased mental acuity, fatigue interventions Check Sa02 q shift. If decreased, notify nurse and monitor until return to acceptable level, Discuss what is in the power of the patient to change and what is beyond control. interventions Provide open environment and trust between patient to allow expression. Be available to listen to patient's concerns answer questions honestly., Assessment Respiratory Lung sounds: Clear in all lung fields Symmetrical chest rise, even, unlabord respirations, Anxiety related to hospitalization and husband's transfer to hospital from nursing home today as evidenced by patient statment of worry and crying. Patient says she feels very worried. Expected Outcome Patient will express anxiety and feelings freely. Patient will report anxiety is reduced and demonstrate problem solving skills. Patient will identify the things and situations we can and cannot control. Patient will use effective coping mechanisms, Keep patient NPO. Check suctioning level and set up - no loose connections. Record output of gastric secretions outcome Patient NPO. Suction hooked up. NG output= 400ml, Discuss what is in the power of the patient to change and what is beyond control. interventions Provide comfort measures and offer self to talk and encourage patient to talk with family members as well., Patient will express anxiety and feelings freely. Patient will report anxiety is reduced and demonstrate problem solving skills. Patient will identify the things and situations we can and cannot control. Patient will use effective coping mechanisms interventions Provide open environment and trust between patient to allow expression. Be available to listen to patient's concerns answer questions honestly., Assess patient lung sounds for abnormal/diminished sounds Assess for cough or sputum outcome Patient had clear lung sounds in Left/Right ant/post lung fields No noticable SOB. No cough., Assessment Cardiac Apical Pulse regular Radial pulse +2 Bil Femoral pulse +2 Bil Dorsalis Pedis +2 Bil Post Tibia +2 Bil Cap refill brisk Warm temperature no numbness or tingling, Patient is 85 year old African-american female admitted on 3/18/08 for abdominal pain. Nursing Diagnoses Nursing Diagnonsis: Risk for imbalanced fluid volume