Warning:
JavaScript is turned OFF. None of the links on this page will work until it is reactivated.
If you need help turning JavaScript On, click here.
The Concept Map you are trying to access has information related to:
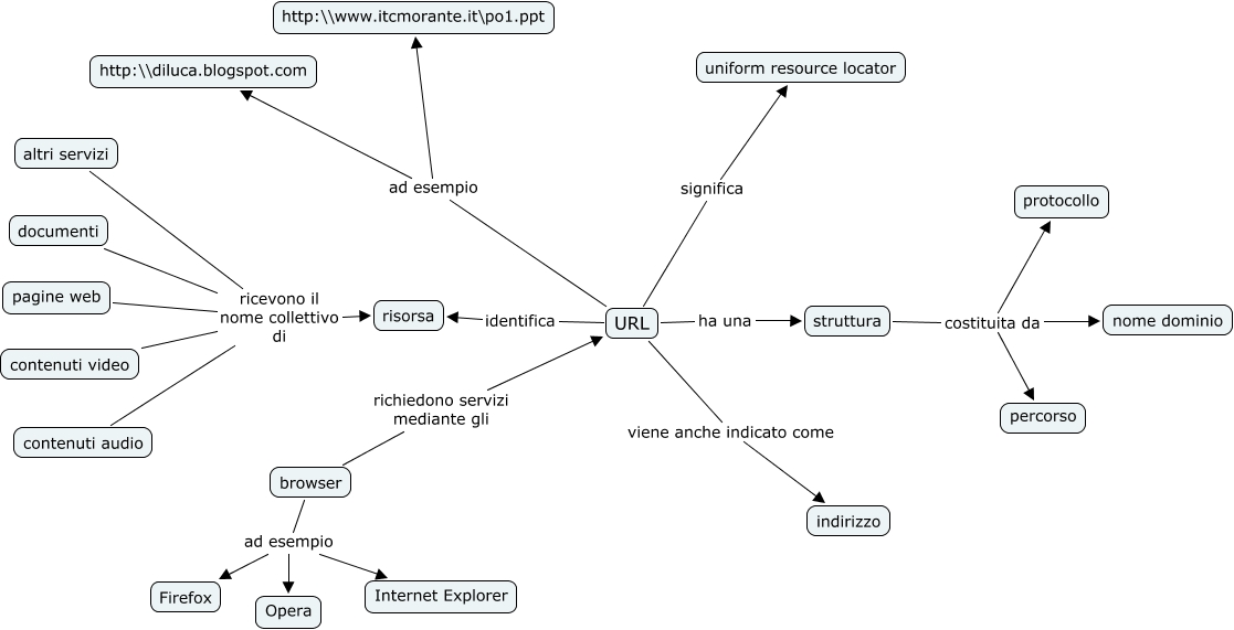
URL, browser ad esempio Opera, pagine web ricevono il nome collettivo di contenuti audio, altri servizi ricevono il nome collettivo di risorsa, URL significa uniform resource locator, URL ha una struttura, altri servizi ricevono il nome collettivo di contenuti video, pagine web ricevono il nome collettivo di risorsa, documenti ricevono il nome collettivo di contenuti audio, URL identifica risorsa, URL ad esempio http:\\www.itcmorante.it\po1.ppt