WARNING:
JavaScript is turned OFF. None of the links on this concept map will
work until it is reactivated.
If you need help turning JavaScript On, click here.
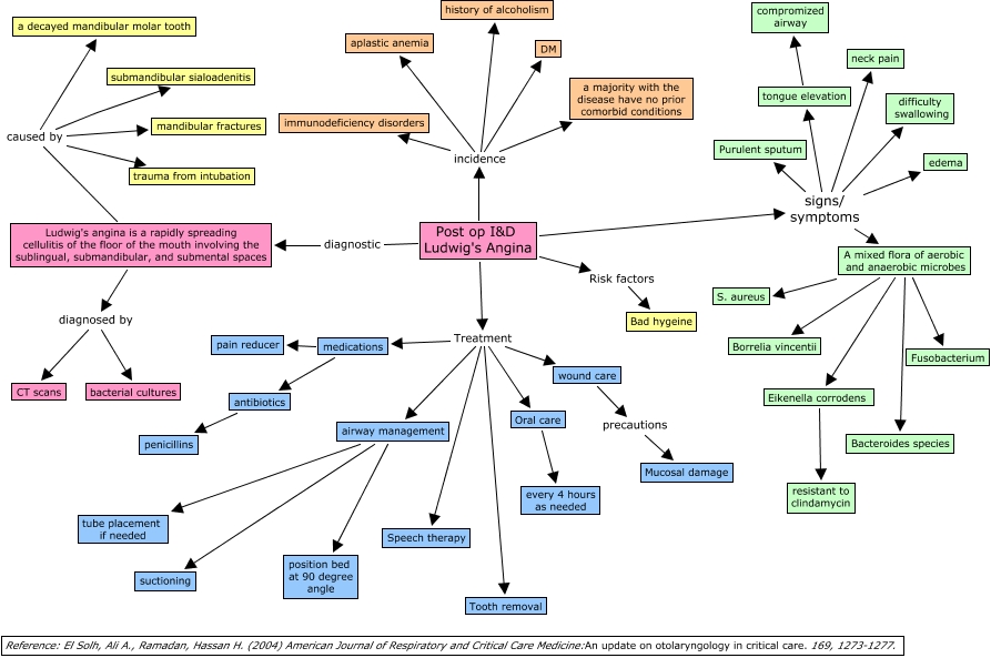
This Concept Map, created with IHMC CmapTools, has information related to: Ludwig's Angina, A mixed flora of aerobic and anaerobic microbes Bacteroides species, Post op I&D Ludwig's Angina incidence history of alcoholism, Ludwig's angina is a rapidly spreading cellulitis of the floor of the mouth involving the sublingual, submandibular, and submental spaces diagnosed by CT scans, Post op I&D Ludwig's Angina Treatment Tooth removal, Post op I&D Ludwig's Angina signs/ symptoms neck pain, Post op I&D Ludwig's Angina incidence a majority with the disease have no prior comorbid conditions, Post op I&D Ludwig's Angina signs/ symptoms Purulent sputum, A mixed flora of aerobic and anaerobic microbes S. aureus, Post op I&D Ludwig's Angina Treatment Speech therapy, antibiotics penicillins, tongue elevation compromized airway, airway management position bed at 90 degree angle, Ludwig's angina is a rapidly spreading cellulitis of the floor of the mouth involving the sublingual, submandibular, and submental spaces caused by a decayed mandibular molar tooth, Post op I&D Ludwig's Angina incidence aplastic anemia, Post op I&D Ludwig's Angina diagnostic Ludwig's angina is a rapidly spreading cellulitis of the floor of the mouth involving the sublingual, submandibular, and submental spaces, Ludwig's angina is a rapidly spreading cellulitis of the floor of the mouth involving the sublingual, submandibular, and submental spaces caused by mandibular fractures, Eikenella corrodens resistant to clindamycin, Post op I&D Ludwig's Angina signs/ symptoms A mixed flora of aerobic and anaerobic microbes, Post op I&D Ludwig's Angina incidence DM, Oral care every 4 hours as needed