Warning:
JavaScript is turned OFF. None of the links on this page will work until it is reactivated.
If you need help turning JavaScript On, click here.
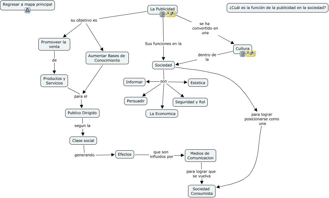
Este mapa conceptual tiene información relacionada a: Publicidad, Sociedad son Estetica, La Publicidad se ha convertido en una Cultura, Publico Dirigido segun la Clase social, La Publicidad su objetivo es Aumentar Bases de Conocimiento, Sociedad son Persuadir, Productos y Servicios para el Publico Dirigido, Sociedad son Informar, Sociedad son Seguridad y Rol, Medios de Comunicacion para lograr que se vuelva Sociedad Consumista, Promoveer la venta de Productos y Servicios