Warning:
JavaScript is turned OFF. None of the links on this page will work until it is reactivated.
If you need help turning JavaScript On, click here.
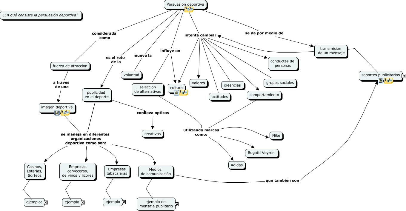
Este Cmap, tiene información relacionada con: Persuasión, transmision de un mensaje sus soportes son television, transmision de un mensaje sus soportes son cine, imagen deportiva se maneja en diferentes organizaciones deportiva como son: Medios de comunicación, comportamiento utilizando marcas como: Nike, Persuasión deportiva es el reto de la publicidad en el deporte, imagen deportiva se maneja en diferentes organizaciones deportiva como son: Casinos, Loterías, Sorteos, Medios de comunicación publicitario Centro deportivo: "Somos tu segunda casa, cuidamos tu cuerpo y nos preocupamos por tí", Empresas cerveceras, de vinos y licores ejemplos: "penalty lo que disfruras cuando disfrutas doble vwhisky", comportamiento utilizando marcas como: Bugatti Veyron, transmision de un mensaje intenta cambiar creencias, publicidad en el deporte se maneja en diferentes organizaciones deportiva como son: Empresas cerveceras, de vinos y licores, Medios de comunicación que también son soportes publicitarios, transmision de un mensaje intenta cambiar cultura, Empresas cerveceras, de vinos y licores ejemplos: "unidos por lo bueno beefeather Dry Gin", publicidad en el deporte se maneja en diferentes organizaciones deportiva como son: Medios de comunicación, Persuasión deportiva intenta cambiar creencias, Persuasión deportiva influye en cultura, publicidad en el deporte conlleva opticas creativas, transmision de un mensaje intenta cambiar valores, seleccion de alternativas utilizando marcas como: Bugatti Veyron