Warning:
JavaScript is turned OFF. None of the links on this page will work until it is reactivated.
If you need help turning JavaScript On, click here.
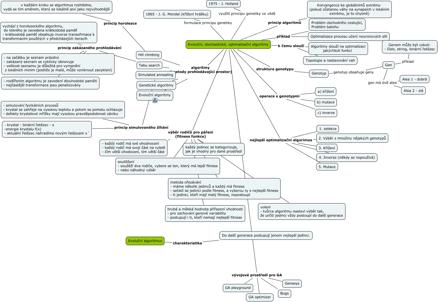
Tato Cmapa, vytvořená pomocí CmapTools, obsahuje informaci související s: Evolucni_stochasticke_optimalizacni_algoritmy, Evoluční, stochastické, optimalizační algoritmy výběr rodičů pro páření (fitness funkce) soutěžení - soužěží dva rodiče, vybere se ten, který má lepší fitness - nebo náhodný výběr, Evoluční, stochastické, optimalizační algoritmy algoritmy (metody prohledávající prostor) Hill climbing, Evoluční, stochastické, optimalizační algoritmy nejlepší optimalizační algorimus 1. selekce, Genotyp genotyp obsahuje geny Gen, Evoluční, stochastické, optimalizační algoritmy výběr rodičů pro páření (fitness funkce) metoda ořezávání - máme několik jedinců a každý má fitness - seřadí se jedinci podle fitness, a vyberou ty s nejlepší fitness - ti jedinci, kteří mají malý fitness, nepostoupí, Evoluční, stochastické, optimalizační algoritmy vývojové prostředí pro GA GA playground, Evoluční, stochastické, optimalizační algoritmy vývojové prostředí pro GA Genesys, Simulated annealing princip simulovaného žíhání - simulování fyzikálních procesů - krystal se zahřeje na vysokou teplotu a potom se pomalu ochlazuje - defekty krystalové mřížky mají vysokou pravděpodobnost zániku, Evoluční, stochastické, optimalizační algoritmy využití principu genetiky ve vědě 1975 - J. Holland, Evoluční, stochastické, optimalizační algoritmy operace s genotypmi c) inverze, Evoluční, stochastické, optimalizační algoritmy struktura genotypu Genotyp, Evoluční, stochastické, optimalizační algoritmy formulace principu genetiky 1865 - J. G. Mendel (křížení hrášku), Evoluční, stochastické, optimalizační algoritmy k čemu slouží Topologie a nastavování vah, Evoluční, stochastické, optimalizační algoritmy výběr rodičů pro páření (fitness funkce) volení - tvůrce algoritmu nastaví výběr tak, že určití jedinci vždy postoupí do další generace, Evoluční, stochastické, optimalizační algoritmy algoritmy (metody prohledávající prostor) Tabu search, Gen gen má dvě alea Alea 2 - zlá, Evoluční, stochastické, optimalizační algoritmy nejlepší optimalizační algorimus 4. Inverze (někdy se nepoužívá), Evoluční, stochastické, optimalizační algoritmy algoritmy (metody prohledávající prostor) Genetické algoritmy, Evoluční, stochastické, optimalizační algoritmy k čemu slouží Algoritmy slouží na optimalizaci jakýchkoli funkcí, Evoluční, stochastické, optimalizační algoritmy algoritmy (metody prohledávající prostor) Evoluční algoritmy