Warning:
JavaScript is turned OFF. None of the links on this page will work until it is reactivated.
If you need help turning JavaScript On, click here.
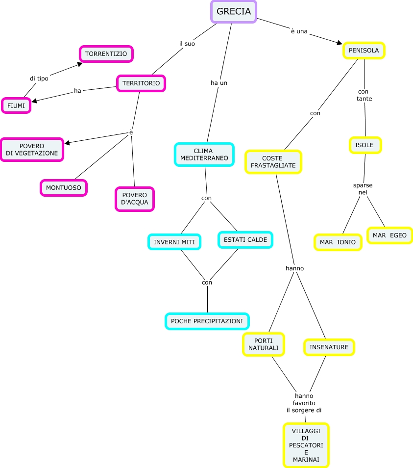
Questa Mappa Concettuale ha informazioni correlate a: T ERRITORIO GRECIA, PORTI NATURALI hanno favorito il sorgere di VILLAGGI DI PESCATORI E MARINAI, ISOLE sparse nel MAR EGEO, INSENATURE hanno favorito il sorgere di VILLAGGI DI PESCATORI E MARINAI, TERRITORIO è POVERO D'ACQUA, ESTATI CALDE con POCHE PRECIPITAZIONI, PENISOLA con tante ISOLE, GRECIA ha un CLIMA MEDITERRANEO, TERRITORIO è MONTUOSO, TERRITORIO è POVERO DI VEGETAZIONE, TERRITORIO ha FIUMI, INVERNI MITI con POCHE PRECIPITAZIONI, CLIMA MEDITERRANEO con INVERNI MITI, PENISOLA con COSTE FRASTAGLIATE, GRECIA è una PENISOLA, GRECIA il suo TERRITORIO, COSTE FRASTAGLIATE hanno INSENATURE, COSTE FRASTAGLIATE hanno PORTI NATURALI, CLIMA MEDITERRANEO con ESTATI CALDE, FIUMI di tipo TORRENTIZIO, ISOLE sparse nel MAR IONIO