Warning:
JavaScript is turned OFF. None of the links on this page will work until it is reactivated.
If you need help turning JavaScript On, click here.
The Concept Map you are trying to access has information related to:
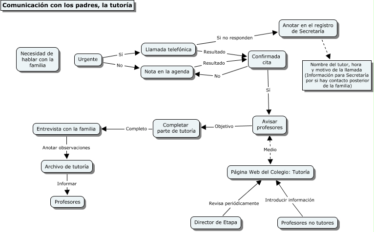
Tutoria, Avisar profesores Objetivo Completar parte de tutoría, Archivo de tutoría Informar Profesores, Llamada telefónica Si no responden Anotar en el registro de Secretaría, Confirmada cita Sí Avisar profesores, Nota en la agenda Resultado Confirmada cita, Completar parte de tutoría Completo Entrevista con la familia, Entrevista con la familia Anotar observaciones Archivo de tutoría, Profesores no tutores Introducir información Página Web del Colegio: Tutoría, Director de Etapa Revisa periódicamente Página Web del Colegio: Tutoría, Anotar en el registro de Secretaría Nombre del tutor, hora y motivo de la llamada (Información para Secretaría por si hay contacto posterior de la familia)