Warning:
JavaScript is turned OFF. None of the links on this page will work until it is reactivated.
If you need help turning JavaScript On, click here.
The Concept Map you are trying to access has information related to:
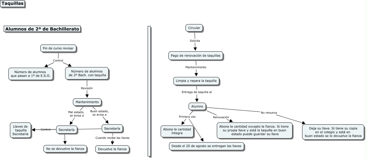
Taquilla, Fin de curso revisar Control Número de alumnos de 2º Bach. con taquilla, Fin de curso revisar Control Número de alumnos que pasan a 1º de E.S.O., Alumno Primera vez Desde el 20 de agosto se entregan las llaves, Secretaría ???? Llaves de taquilla Secretaría, Secretaría Cuando recibe las llaves Devuelve la fianza, Pago de renovación de taquillas Mantenimiento Limpia y repara la taquilla, Alumno Renovación Abona la cantidad excepto la fianza. Si tiene su propia llave y está la taquilla en buen estado puede guardar su llave, Mantenimiento Mal estado, se avisa a Secretaría, Número de alumnos de 2º Bach. con taquilla Revisión Mantenimiento, Limpia y repara la taquilla Entrega de taquilla al Alumno