Warning:
JavaScript is turned OFF. None of the links on this page will work until it is reactivated.
If you need help turning JavaScript On, click here.
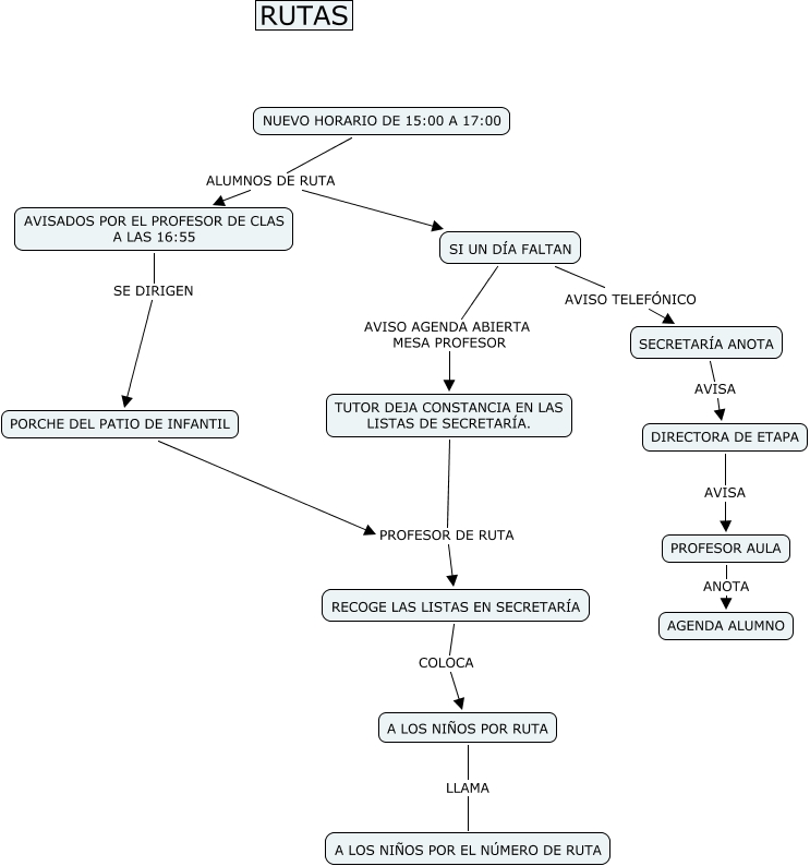
The Concept Map you are trying to access has information related to:
RUTAS, PORCHE DEL PATIO DE INFANTIL PROFESOR DE RUTA RECOGE LAS LISTAS EN SECRETARÍA, SECRETARÍA ANOTA AVISA DIRECTORA DE ETAPA, SI UN DÍA FALTAN AVISO TELEFÓNICO SECRETARÍA ANOTA, SI UN DÍA FALTAN AVISO AGENDA ABIERTA MESA PROFESOR TUTOR DEJA CONSTANCIA EN LAS LISTAS DE SECRETARÍA., DIRECTORA DE ETAPA AVISA PROFESOR AULA, RECOGE LAS LISTAS EN SECRETARÍA COLOCA A LOS NIÑOS POR RUTA, TUTOR DEJA CONSTANCIA EN LAS LISTAS DE SECRETARÍA. PROFESOR DE RUTA RECOGE LAS LISTAS EN SECRETARÍA, NUEVO HORARIO DE 15:00 A 17:00 ALUMNOS DE RUTA AVISADOS POR EL PROFESOR DE CLAS A LAS 16:55, NUEVO HORARIO DE 15:00 A 17:00 ALUMNOS DE RUTA SI UN DÍA FALTAN, AVISADOS POR EL PROFESOR DE CLAS A LAS 16:55 SE DIRIGEN PORCHE DEL PATIO DE INFANTIL