Warning:
JavaScript is turned OFF. None of the links on this page will work until it is reactivated.
If you need help turning JavaScript On, click here.
The Concept Map you are trying to access has information related to:
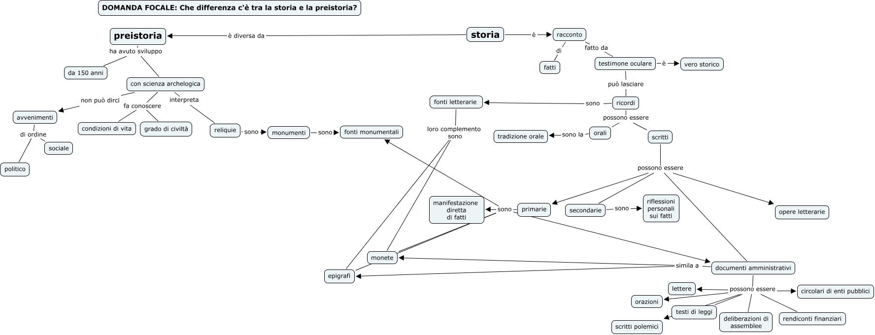
Storia e preistoria, documenti amministrativi simila a epigrafi, scritti possono essere opere letterarie, ricordi possono essere scritti, con scienza archelogica fa conoscere grado di civiltà, avvenimenti di ordine sociale, documenti amministrativi possono essere orazioni, preistoria ha avuto sviluppo da 150 anni, scritti possono essere primarie, primarie sono epigrafi, documenti amministrativi possono essere lettere