Warning:
JavaScript is turned OFF. None of the links on this page will work until it is reactivated.
If you need help turning JavaScript On, click here.
The Concept Map you are trying to access has information related to:
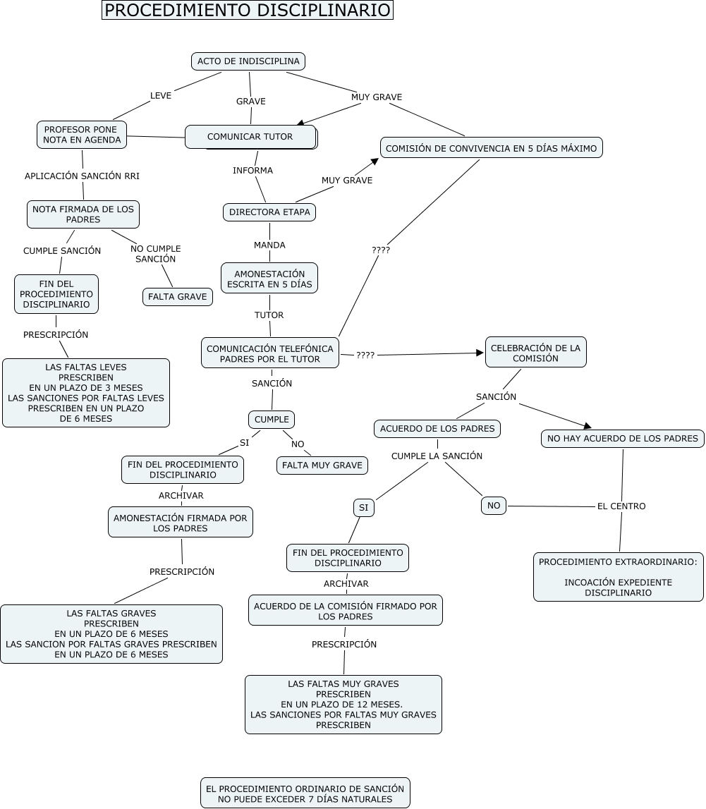
PROCEDIMIENTO DISCIPLINARIO, NO EL CENTRO PROCEDIMIENTO EXTRAORDINARIO: INCOACIÓN EXPEDIENTE DISCIPLINARIO, PROFESOR PONE NOTA EN AGENDA ???? COMUNICA AL TUTOR, PROFESOR PONE NOTA EN AGENDA APLICACIÓN SANCIÓN RRI NOTA FIRMADA DE LOS PADRES, CUMPLE NO FALTA MUY GRAVE, SI ???? FIN DEL PROCEDIMIENTO DISCIPLINARIO, ACTO DE INDISCIPLINA MUY GRAVE COMUNICA AL TUTOR, NOTA FIRMADA DE LOS PADRES NO CUMPLE SANCIÓN FALTA GRAVE, ACUERDO DE LOS PADRES CUMPLE LA SANCIÓN NO, FIN DEL PROCEDIMIENTO DISCIPLINARIO ARCHIVAR AMONESTACIÓN FIRMADA POR LOS PADRES, COMUNICACIÓN TELEFÓNICA PADRES POR EL TUTOR ???? CELEBRACIÓN DE LA COMISIÓN