Warning:
JavaScript is turned OFF. None of the links on this page will work until it is reactivated.
If you need help turning JavaScript On, click here.
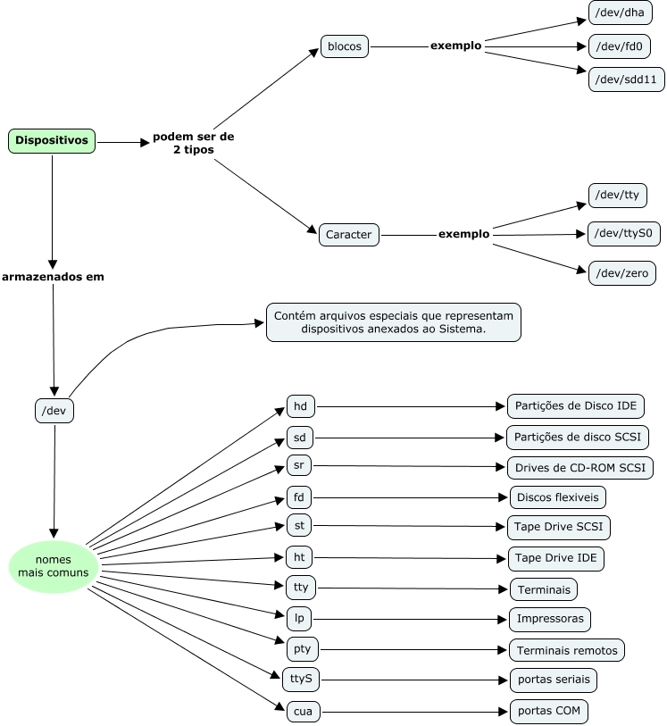
Esse mapa conceitual, produzido no IHMC CmapTools, tem a informação relacionada a: 02. Dispositivos, /dev nomes mais comuns sr, blocos exemplo /dev/fd0, cua portas COM, st Tape Drive SCSI, /dev nomes mais comuns fd, hd Partições de Disco IDE, fd Discos flexiveis, Caracter exemplo /dev/tty, Dispositivos podem ser de 2 tipos blocos, Caracter exemplo /dev/zero, pty Terminais remotos, lp Impressoras, blocos exemplo /dev/dha, /dev nomes mais comuns ttyS, Dispositivos armazenados em /dev, sr Drives de CD-ROM SCSI, /dev nomes mais comuns sd, ht Tape Drive IDE, Caracter exemplo /dev/ttyS0, tty Terminais