Warning:
JavaScript is turned OFF. None of the links on this page will work until it is reactivated.
If you need help turning JavaScript On, click here.
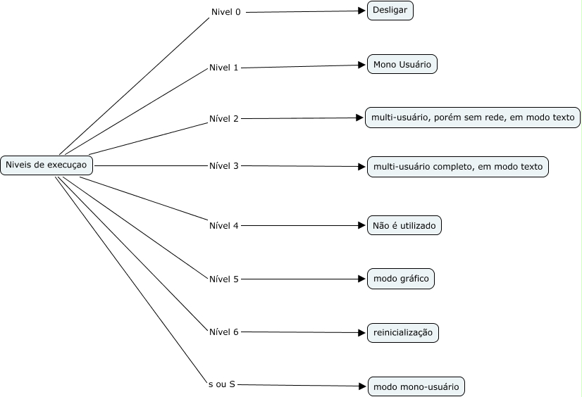
Esse mapa conceitual, produzido no IHMC CmapTools, tem a informação relacionada a: 04. Niveis de Execucao, Niveis de execuçao s ou S modo mono-usuário, Niveis de execuçao Nivel 0 Desligar, Niveis de execuçao Nível 6 reinicialização, Niveis de execuçao Nível 5 modo gráfico, Niveis de execuçao Nível 3 multi-usuário completo, em modo texto, Niveis de execuçao Nível 2 multi-usuário, porém sem rede, em modo texto, Niveis de execuçao Nível 4 Não é utilizado, Niveis de execuçao Nivel 1 Mono Usuário