WARNING:
JavaScript is turned OFF. None of the links on this concept map will
work until it is reactivated.
If you need help turning JavaScript On, click here.
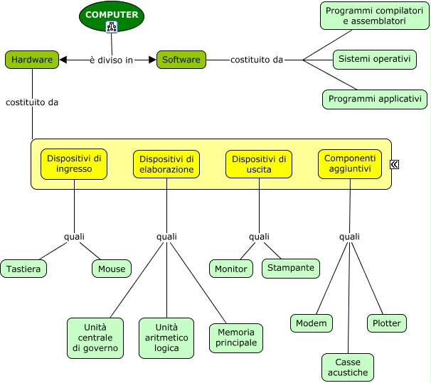
Questa Cmap, creata con IHMC CmapTools, contiene informazioni relative a: Il computer, Dispositivi di elaborazione quali Unità aritmetico logica, COMPUTER è diviso in Hardware, Dispositivi di elaborazione quali Unità centrale di governo, Componenti aggiuntivi quali Modem, COMPUTER è diviso in Software, Componenti aggiuntivi quali Plotter, Hardware costituito da Componenti hardware, Dispositivi di uscita quali Stampante, Dispositivi di elaborazione quali Memoria principale, Sistemi operativi costituito da Programmi compilatori e assemblatori, Componenti aggiuntivi quali Casse acustiche, Dispositivi di ingresso quali Tastiera, Software costituito da Programmi compilatori e assemblatori, Dispositivi di ingresso quali Mouse, Programmi applicativi costituito da Programmi compilatori e assemblatori, Dispositivi di uscita quali Monitor