Warning:
JavaScript is turned OFF. None of the links on this page will work until it is reactivated.
If you need help turning JavaScript On, click here.
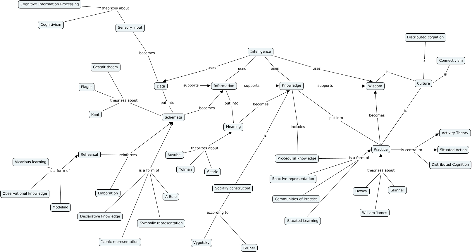
This Concept Map, created with IHMC CmapTools, has information related to: Intelligence concept map, Practice is central to Situated Action, Situated Learning is a form of Practice, Connectivism is Culture, Intelligence uses Knowledge, Data supports Information, Skinner theorizes about Practice, Information put into Meaning, Practice is central to Distributed Cognition, Knowledge includes Procedural knowledge, Socially constructed according to Bruner, Iconic representation is a form of Schemata, Piaget theorizes about Schemata, Distributed cognition is Culture, Dewey theorizes about Practice, Sensory input becomes Data, Procedural knowledge is a form of Practice, Ausubel theorizes about Meaning, Culture is Wisdom, Practice is central to Activity Theory, William James theorizes about Practice