Warning:
JavaScript is turned OFF. None of the links on this page will work until it is reactivated.
If you need help turning JavaScript On, click here.
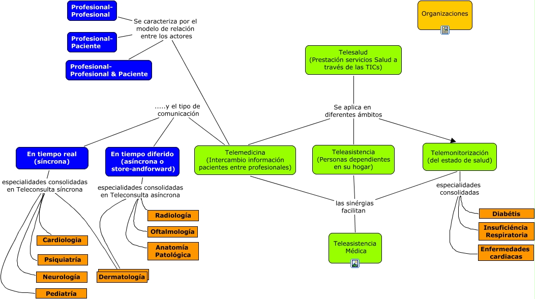
Este Cmap, tiene información relacionada con: TeleSalud, Oftalmología especialidades consolidadas en Teleconsulta asíncrona En tiempo diferido (asíncrona o store-andforward), Dermatología especialidades consolidadas en Teleconsulta asíncrona En tiempo diferido (asíncrona o store-andforward), Pediatría especialidades consolidadas en Teleconsulta síncrona En tiempo real (síncrona), Psiquiatría especialidades consolidadas en Teleconsulta síncrona En tiempo real (síncrona), Diabétis especialidades consolidadas Telemonitorización (del estado de salud), Radiología especialidades consolidadas en Teleconsulta asíncrona En tiempo diferido (asíncrona o store-andforward), En tiempo diferido (asíncrona o store-andforward) .....y el tipo de comunicación Telemedicina (Intercambio información pacientes entre profesionales), Enfermedades cardiacas especialidades consolidadas Telemonitorización (del estado de salud), Dermatología especialidades consolidadas en Teleconsulta síncrona En tiempo real (síncrona), Cardiologia especialidades consolidadas en Teleconsulta síncrona En tiempo real (síncrona), Telesalud (Prestación servicios Salud a través de las TICs) Se aplica en diferentes ámbitos Teleasistencia (Personas dependientes en su hogar), Teleasistencia Médica las sinérgias facilitan Telemedicina (Intercambio información pacientes entre profesionales), Profesional- Profesional Se caracteriza por el modelo de relación entre los actores Telemedicina (Intercambio información pacientes entre profesionales), Neurología especialidades consolidadas en Teleconsulta síncrona En tiempo real (síncrona), Teleasistencia Médica las sinérgias facilitan Teleasistencia (Personas dependientes en su hogar), Profesional- Paciente Se caracteriza por el modelo de relación entre los actores Telemedicina (Intercambio información pacientes entre profesionales), En tiempo real (síncrona) .....y el tipo de comunicación Telemedicina (Intercambio información pacientes entre profesionales), Profesional- Profesional & Paciente Se caracteriza por el modelo de relación entre los actores Telemedicina (Intercambio información pacientes entre profesionales), Anatomía Patológica especialidades consolidadas en Teleconsulta asíncrona En tiempo diferido (asíncrona o store-andforward), Insuficiéncia Respiratoria especialidades consolidadas Telemonitorización (del estado de salud)