Warning:
JavaScript is turned OFF. None of the links on this page will work until it is reactivated.
If you need help turning JavaScript On, click here.
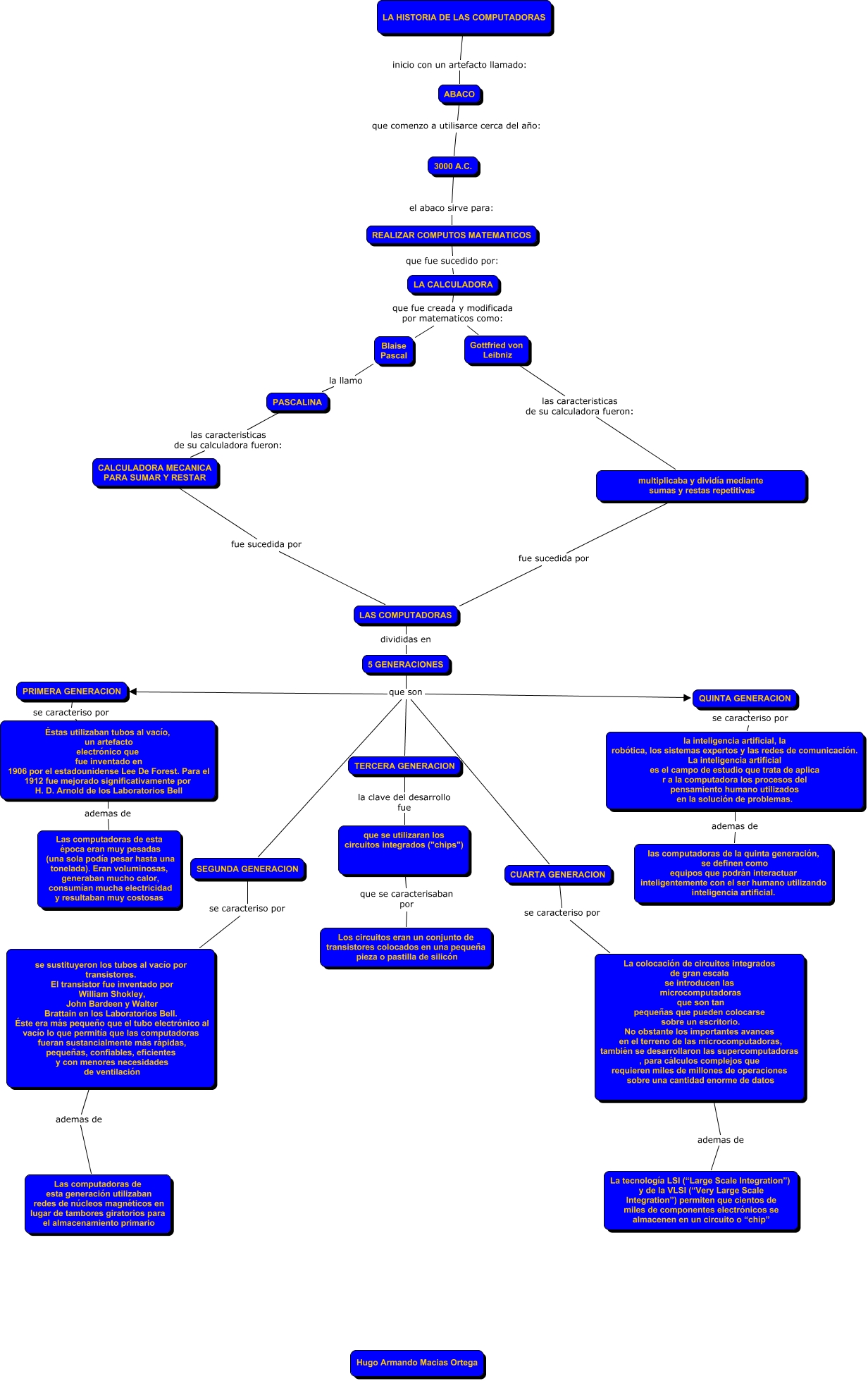
Este mapa conceptual tiene información relacionada a: mapa conceptual historia de las computadoras de hugo armando macias ortega, PASCALINA las caracteristicas de su calculadora fueron: CALCULADORA MECANICA PARA SUMAR Y RESTAR, SEGUNDA GENERACION se caracteriso por se sustituyeron los tubos al vacío por transistores. El transistor fue inventado por William Shokley, John Bardeen y Walter Brattain en los Laboratorios Bell. Éste era más pequeño que el tubo electrónico al vacío lo que permitía que las computadoras fueran sustancialmente más rápidas, pequeñas, confiables, eficientes y con menores necesidades de ventilación, 5 GENERACIONES que son TERCERA GENERACION, 5 GENERACIONES que son QUINTA GENERACION, Gottfried von Leibniz las caracteristicas de su calculadora fueron: multiplicaba y dividía mediante sumas y restas repetitivas, TERCERA GENERACION la clave del desarrollo fue que se utilizaran los circuitos integrados ("chips"), LA HISTORIA DE LAS COMPUTADORAS inicio con un artefacto llamado: ABACO, multiplicaba y dividía mediante sumas y restas repetitivas fue sucedida por LAS COMPUTADORAS, se sustituyeron los tubos al vacío por transistores. El transistor fue inventado por William Shokley, John Bardeen y Walter Brattain en los Laboratorios Bell. Éste era más pequeño que el tubo electrónico al vacío lo que permitía que las computadoras fueran sustancialmente más rápidas, pequeñas, confiables, eficientes y con menores necesidades de ventilación ademas de Las computadoras de esta generación utilizaban redes de núcleos magnéticos en lugar de tambores giratorios para el almacenamiento primario, CALCULADORA MECANICA PARA SUMAR Y RESTAR fue sucedida por LAS COMPUTADORAS, LA CALCULADORA que fue creada y modificada por matematicos como: Blaise Pascal, que se utilizaran los circuitos integrados ("chips") que se caracterisaban por Los circuitos eran un conjunto de transistores colocados en una pequeña pieza o pastilla de silicón, La colocación de circuitos integrados de gran escala se introducen las microcomputadoras que son tan pequeñas que pueden colocarse sobre un escritorio. No obstante los importantes avances en el terreno de las microcomputadoras, también se desarrollaron las supercomputadoras , para cálculos complejos que requieren miles de millones de operaciones sobre una cantidad enorme de datos ademas de La tecnología LSI (“Large Scale Integration”) y de la VLSI (“Very Large Scale Integration”) permiten que cientos de miles de componentes electrónicos se almacenen en un circuito o “chip”, REALIZAR COMPUTOS MATEMATICOS que fue sucedido por: LA CALCULADORA, 5 GENERACIONES que son PRIMERA GENERACION, ABACO que comenzo a utilisarce cerca del año: 3000 A.C., Blaise Pascal la llamo PASCALINA, Éstas utilizaban tubos al vacío, un artefacto electrónico que fue inventado en 1906 por el estadounidense Lee De Forest. Para el 1912 fue mejorado significativamente por H. D. Arnold de los Laboratorios Bell ademas de Las computadoras de esta época eran muy pesadas (una sola podía pesar hasta una tonelada). Eran voluminosas, generaban mucho calor, consumían mucha electricidad y resultaban muy costosas, LAS COMPUTADORAS divididas en 5 GENERACIONES, 3000 A.C. el abaco sirve para: REALIZAR COMPUTOS MATEMATICOS