Warning:
JavaScript is turned OFF. None of the links on this page will work until it is reactivated.
If you need help turning JavaScript On, click here.
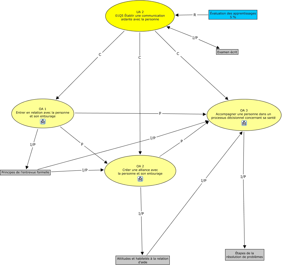
Cette carte conceptuelle, cree avec IHMC CmapTools, contient des informations liees a : UA 2, Principes de l'entrevue formelle I/P OA 3 Accompagner une personne dans un processus décisionnel concernant sa santé, Attitudes et habiletés à la relation d'aide I/P OA 3 Accompagner une personne dans un processus décisionnel concernant sa santé, OA 1 Entrer en relation avec la personne et son entourage p OA 2 Créer une alliance avec la personne et son entourage, Principes de l'entrevue formelle I/P OA 2 Créer une alliance avec la personne et son entourage, OA 2 Créer une alliance avec la personne et son entourage P OA 3 Accompagner une personne dans un processus décisionnel concernant sa santé, OA 2 Créer une alliance avec la personne et son entourage I/P Attitudes et habiletés à la relation d'aide, OA 1 Entrer en relation avec la personne et son entourage p OA 3 Accompagner une personne dans un processus décisionnel concernant sa santé, OA 3 Accompagner une personne dans un processus décisionnel concernant sa santé I/P Étapes de la résolution de problèmes, UA 2 01Q5 Établir une communication aidante avec la personne C OA 2 Créer une alliance avec la personne et son entourage, UA 2 01Q5 Établir une communication aidante avec la personne C OA 3 Accompagner une personne dans un processus décisionnel concernant sa santé, UA 2 01Q5 Établir une communication aidante avec la personne C OA 1 Entrer en relation avec la personne et son entourage, OA 1 Entrer en relation avec la personne et son entourage I/P Principes de l'entrevue formelle