Warning:
JavaScript is turned OFF. None of the links on this page will work until it is reactivated.
If you need help turning JavaScript On, click here.
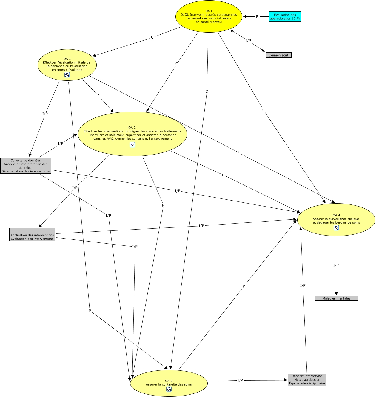
Cette carte conceptuelle, cree avec IHMC CmapTools, contient des informations liees a : UA 1, UA I 01QL Intervenir auprès de personnes requérant des soins infirmiers en santé mentale C OA 2 Effectuer les interventions: prodiguet les soins et les traitements infirmiers et médicaux, superviser et assister la personne dans les AVQ, donner les conseils et l'enseignement, OA 1 Effectuer l'évaluation initiale de la personne ou l'évaluation en cours d'évolution I/P Collecte de données Analyse et interprétation des données, Détermination des interventions, Application des interventions Évaluation des interventions I/P OA 3 Assurer la continuité des soins, OA 1 Effectuer l'évaluation initiale de la personne ou l'évaluation en cours d'évolution p OA 3 Assurer la continuité des soins, Collecte de données Analyse et interprétation des données, Détermination des interventions I/P OA 4 Assurer la surveillance clinique et dégager les besoins de soins, OA 1 Effectuer l'évaluation initiale de la personne ou l'évaluation en cours d'évolution p OA 4 Assurer la surveillance clinique et dégager les besoins de soins, OA 2 Effectuer les interventions: prodiguet les soins et les traitements infirmiers et médicaux, superviser et assister la personne dans les AVQ, donner les conseils et l'enseignement P OA 3 Assurer la continuité des soins, Rapport interservice Notes au dossier Équipe interdisciplinaire I/P OA 4 Assurer la surveillance clinique et dégager les besoins de soins, UA I 01QL Intervenir auprès de personnes requérant des soins infirmiers en santé mentale C OA 3 Assurer la continuité des soins, UA I 01QL Intervenir auprès de personnes requérant des soins infirmiers en santé mentale C OA 4 Assurer la surveillance clinique et dégager les besoins de soins, OA 3 Assurer la continuité des soins P OA 4 Assurer la surveillance clinique et dégager les besoins de soins, UA I 01QL Intervenir auprès de personnes requérant des soins infirmiers en santé mentale C OA 1 Effectuer l'évaluation initiale de la personne ou l'évaluation en cours d'évolution, OA 3 Assurer la continuité des soins I/P Rapport interservice Notes au dossier Équipe interdisciplinaire, OA 2 Effectuer les interventions: prodiguet les soins et les traitements infirmiers et médicaux, superviser et assister la personne dans les AVQ, donner les conseils et l'enseignement I/P Application des interventions Évaluation des interventions, OA 4 Assurer la surveillance clinique et dégager les besoins de soins I/P Maladies mentales, OA 1 Effectuer l'évaluation initiale de la personne ou l'évaluation en cours d'évolution P OA 2 Effectuer les interventions: prodiguet les soins et les traitements infirmiers et médicaux, superviser et assister la personne dans les AVQ, donner les conseils et l'enseignement, OA 2 Effectuer les interventions: prodiguet les soins et les traitements infirmiers et médicaux, superviser et assister la personne dans les AVQ, donner les conseils et l'enseignement P OA 4 Assurer la surveillance clinique et dégager les besoins de soins, Collecte de données Analyse et interprétation des données, Détermination des interventions I/P OA 2 Effectuer les interventions: prodiguet les soins et les traitements infirmiers et médicaux, superviser et assister la personne dans les AVQ, donner les conseils et l'enseignement, Application des interventions Évaluation des interventions I/P OA 4 Assurer la surveillance clinique et dégager les besoins de soins, Collecte de données Analyse et interprétation des données, Détermination des interventions I/P OA 3 Assurer la continuité des soins