Warning:
JavaScript is turned OFF. None of the links on this page will work until it is reactivated.
If you need help turning JavaScript On, click here.
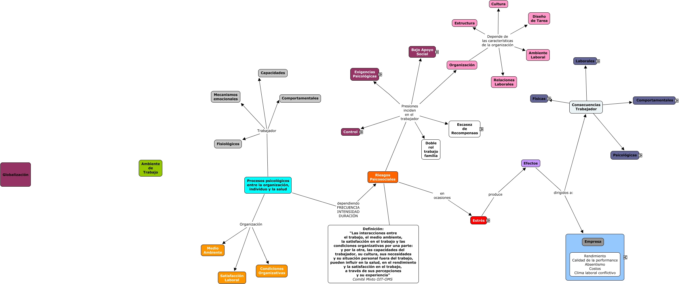
Este Cmap, tiene información relacionada con: Mapa conceptual Factores Psicosociales, Estrés produce Efectos, Organización Depende de las características de la organización Ambiente Laboral, Riesgos Psicosociales en ocasiones Estrés, Riesgos Psicosociales ???? Definición: "Las interacciones entre el trabajo, el medio ambiente, la satisfacción en el trabajo y las condiciones organizativas por una parte: y por la otra, las capacidades del trabajador, su cultura, sus necesidades y su situación personal fuera del trabajo, pueden influir en la salud, en el rendimiento y la satisfacción en el trabajo, a través de sus percepciones y su experiencia" Comité Mixto OIT-OMS, Consecuencias Trabajador Consecuencias Trabajador Psicológicas, Procesos psicológicos entre la organización, individuo y la salud Organización Medio Ambiente, Organización Depende de las características de la organización Relaciones Laborales, Riesgos Psicosociales Presiones inciden en el trabajador Escasez de Recompensas, Riesgos Psicosociales Presiones inciden en el trabajador Doble rol trabajo familia, Procesos psicológicos entre la organización, individuo y la salud Trabajador Comportamentales, Riesgos Psicosociales Presiones inciden en el trabajador Exigencias Psicológicas, Efectos dirigidos a: Consecuencias Trabajador, Efectos dirigidos a: Consecuencias Empresa, Organización Depende de las características de la organización Estructura, Consecuencias Trabajador Consecuencias Trabajador Físicas, Consecuencias Trabajador Consecuencias Trabajador Comportamentales, Procesos psicológicos entre la organización, individuo y la salud Organización Satisfacción Laboral, Organización Depende de las características de la organización Cultura, Procesos psicológicos entre la organización, individuo y la salud Trabajador Fisiológicos, Organización Depende de las características de la organización Diseño de Tarea