Warning:
JavaScript is turned OFF. None of the links on this page will work until it is reactivated.
If you need help turning JavaScript On, click here.
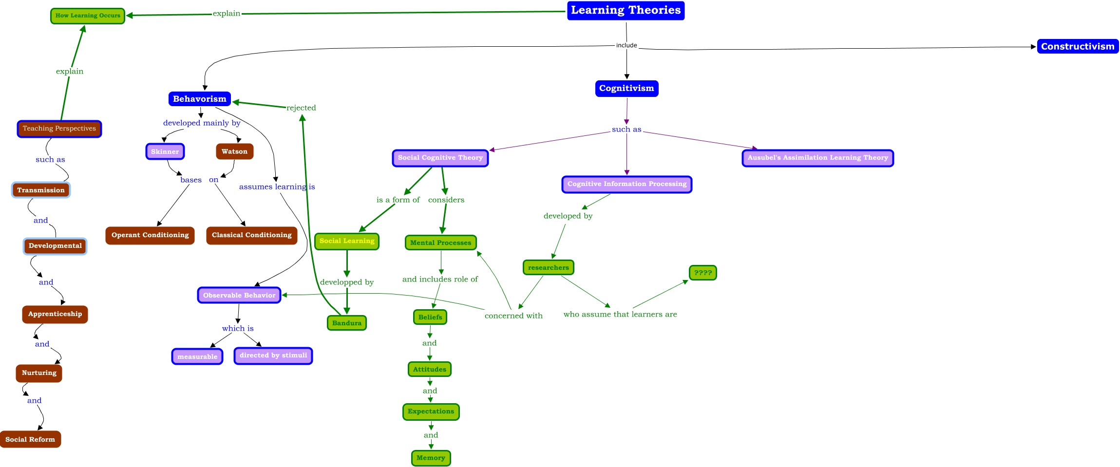
This Concept Map, created with IHMC CmapTools, has information related to: Draft3, Transmission and Developmental, Mental Processes and includes role of Beliefs, Cognitive Information Processing developed by researchers, researchers who assume that learners are ????, Teaching Perspectives such as Transmission, Learning Theories include Constructivism, Behavorism developed mainly by Watson, Expectations and Memory, Learning Theories include Behavorism, Cognitivism such as Social Cognitive Theory, Watson on Classical Conditioning, Cognitivism such as Ausubel's Assimilation Learning Theory, Developmental and Apprenticeship, Cognitivism such as Cognitive Information Processing, Apprenticeship and Nurturing, Learning Theories include Cognitivism, Observable Behavior which is measurable, Nurturing and Social Reform, Beliefs and Attitudes, Behavorism developed mainly by Skinner