Warning:
JavaScript is turned OFF. None of the links on this page will work until it is reactivated.
If you need help turning JavaScript On, click here.
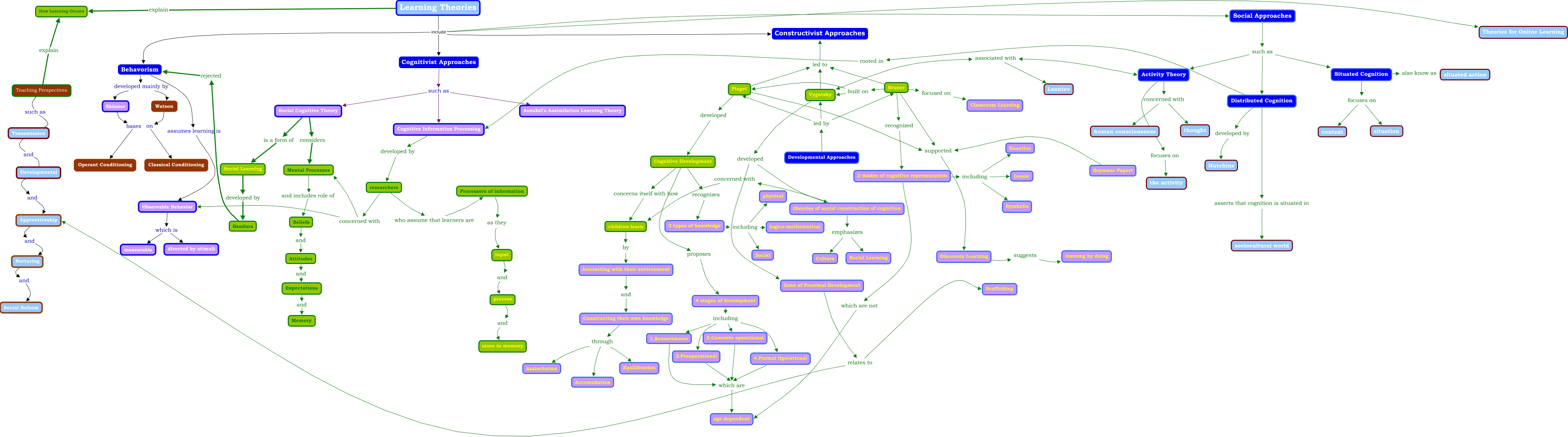
This Concept Map, created with IHMC CmapTools, has information related to: Draft7, children learn by interacting with their environment, theories of social construction of cognition concerned with children learn, 3 types of knowledge including Social, Processors of information as they input, Learning Theories include Social Approaches, Vygotsky led to Constructivist Approaches, Expectations and Memory, Beliefs and Attitudes, Situated Cognition focuses on context, Vygotsky developed Zone of Proximal Development, Vygotsky developed theories of social construction of cognition, Activity Theory concerned with thought, 4 stages of development including 2.Preoperational, Distributed Cognition rooted in Cognitive Information Processing, 3 modes of cognitive representation including Enactive, Behavorism developed mainly by Skinner, Mental Processes and includes role of Beliefs, 1.Sensorimotor which are age dependent, Observable Behavior which is measurable, Distributed Cognition developed by Hutchins