Warning:
JavaScript is turned OFF. None of the links on this page will work until it is reactivated.
If you need help turning JavaScript On, click here.
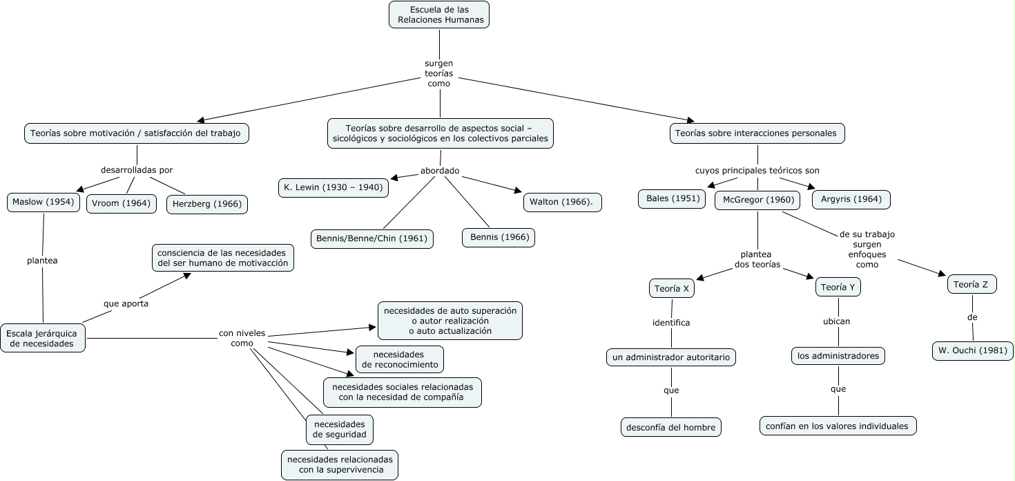
Este mapa conceptual tiene información relacionada a: Escuela de las Relaciones Humanas, un administrador autoritario que desconfía del hombre, Teoría X identifica un administrador autoritario, Teorías sobre motivación / satisfacción del trabajo desarrolladas por Vroom (1964), Escala jerárquica de necesidades con niveles como necesidades sociales relacionadas con la necesidad de compañía, Teoría Z de W. Ouchi (1981), McGregor (1960) plantea dos teorías Teoría Y, Escala jerárquica de necesidades con niveles como necesidades de auto superación o autor realización o auto actualización, McGregor (1960) de su trabajo surgen enfoques como Teoría Z, Teoría Y ubican los administradores, Escuela de las Relaciones Humanas surgen teorías como Teorías sobre desarrollo de aspectos social – sicológicos y sociológicos en los colectivos parciales, McGregor (1960) plantea dos teorías Teoría X, Teorías sobre desarrollo de aspectos social – sicológicos y sociológicos en los colectivos parciales abordado K. Lewin (1930 – 1940), Maslow (1954) plantea Escala jerárquica de necesidades, Escala jerárquica de necesidades con niveles como necesidades de seguridad, Escala jerárquica de necesidades con niveles como necesidades de reconocimiento, Escala jerárquica de necesidades con niveles como necesidades relacionadas con la supervivencia, Escala jerárquica de necesidades que aporta consciencia de las necesidades del ser humano de motivacción, Teorías sobre desarrollo de aspectos social – sicológicos y sociológicos en los colectivos parciales abordado Bennis (1966), Teorías sobre interacciones personales cuyos principales teóricos son Argyris (1964), Teorías sobre desarrollo de aspectos social – sicológicos y sociológicos en los colectivos parciales abordado Bennis/Benne/Chin (1961)