Warning:
JavaScript is turned OFF. None of the links on this page will work until it is reactivated.
If you need help turning JavaScript On, click here.
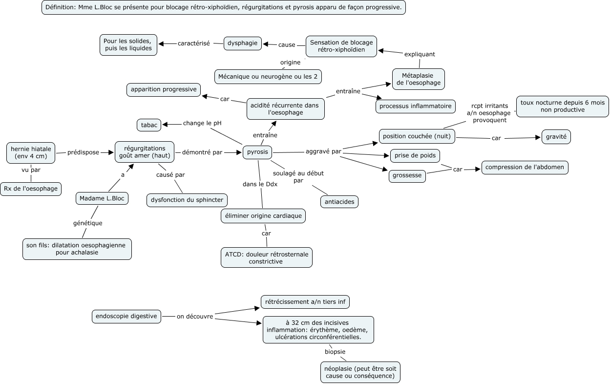
Cette carte conceptuelle, cree avec IHMC CmapTools, contient des informations liees a : App 1- aller, éliminer origine cardiaque car ATCD: douleur rétrosternale constrictive, endoscopie digestive on découvre rétrécissement a/n tiers inf, pyrosis aggravé par grossesse, position couchée (nuit) rcpt irritants a/n oesophage provoquent toux nocturne depuis 6 mois non productive, pyrosis aggravé par position couchée (nuit), hernie hiatale (env 4 cm) prédispose régurgitations goût amer (haut), à 32 cm des incisives inflammation: érythème, oedème, ulcérations circonférentielles. biopsie néoplasie (peut être soit cause ou conséquence), Métaplasie de l'oesophage expliquant Sensation de blocage rétro-xiphoïdien, pyrosis entraîne acidité récurrente dans l'oesophage, acidité récurrente dans l'oesophage entraîne Métaplasie de l'oesophage, Madame L.Bloc génétique son fils: dilatation oesophagienne pour achalasie, acidité récurrente dans l'oesophage car apparition progressive, dysphagie caractérisé Pour les solides, puis les liquides, pyrosis change le pH tabac, position couchée (nuit) car gravité, Sensation de blocage rétro-xiphoïdien origine Mécanique ou neurogène ou les 2, pyrosis soulagé au début par antiacides, endoscopie digestive on découvre à 32 cm des incisives inflammation: érythème, oedème, ulcérations circonférentielles., Madame L.Bloc a régurgitations goût amer (haut), hernie hiatale (env 4 cm) vu par Rx de l'oesophage