Warning:
JavaScript is turned OFF. None of the links on this page will work until it is reactivated.
If you need help turning JavaScript On, click here.
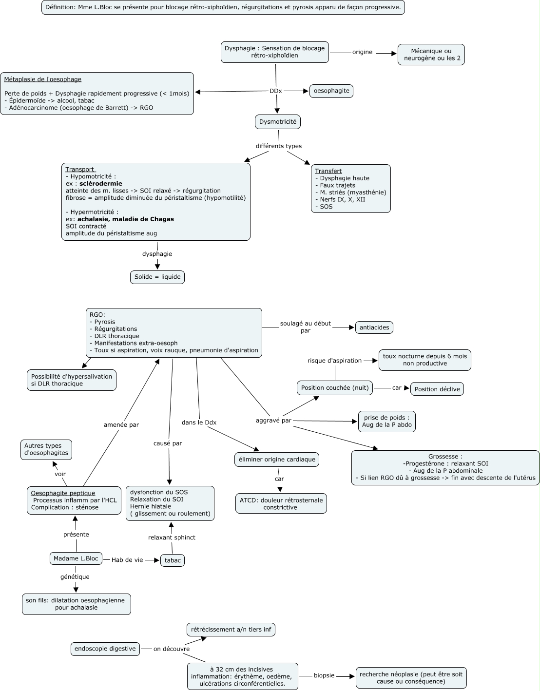
Cette carte conceptuelle, cree avec IHMC CmapTools, contient des informations liees a : APP1-retour, endoscopie digestive on découvre rétrécissement a/n tiers inf, Dysphagie : Sensation de blocage rétro-xiphoïdien DDx oesophagite, Dysphagie : Sensation de blocage rétro-xiphoïdien DDx Métaplasie de l'oesophage Perte de poids + Dysphagie rapidement progressive (< 1mois) - Épidermoïde -> alcool, tabac - Adénocarcinome (oesophage de Barrett) -> RGO, endoscopie digestive on découvre à 32 cm des incisives inflammation: érythème, oedème, ulcérations circonférentielles., éliminer origine cardiaque car ATCD: douleur rétrosternale constrictive, Oesophagite peptique Processus inflamm par l'HCL Complication : sténose voir Autres types d'oesophagites, pyrosis soulagé au début par antiacides, pyrosis aggravé par prise de poids : Aug de la P abdo, Madame L.Bloc génétique son fils: dilatation oesophagienne pour achalasie, Transport - Hypomotricité : ex : sclérodermie atteinte des m. lisses -> SOI relaxé -> régurgitation fibrose = amplitude diminuée du péristaltisme (hypomotilité) - Hypermotricité : ex: achalasie, maladie de Chagas SOI contracté amplitude du péristaltisme aug dysphagie Solide = liquide, Dysmotricité différents types Transport - Hypomotricité : ex : sclérodermie atteinte des m. lisses -> SOI relaxé -> régurgitation fibrose = amplitude diminuée du péristaltisme (hypomotilité) - Hypermotricité : ex: achalasie, maladie de Chagas SOI contracté amplitude du péristaltisme aug, Dysphagie : Sensation de blocage rétro-xiphoïdien DDx Dysmotricité, pyrosis dans le Ddx éliminer origine cardiaque, RGO: - Pyrosis - Régurgitations - DLR thoracique - Manifestations extra-oesoph - Toux si aspiration, voix rauque, pneumonie d'aspiration ???? Possibilité d'hypersalivation si DLR thoracique, Madame L.Bloc présente Oesophagite peptique Processus inflamm par l'HCL Complication : sténose, tabac relaxant sphinct dysfonction du SOS Relaxation du SOI Hernie hiatale ( glissement ou roulement), Position couchée (nuit) car Position déclive, pyrosis aggravé par Grossesse : -Progestérone : relaxant SOI - Aug de la P abdominale - Si lien RGO dû à grossesse -> fin avec descente de l'utérus, Dysphagie : Sensation de blocage rétro-xiphoïdien origine Mécanique ou neurogène ou les 2, à 32 cm des incisives inflammation: érythème, oedème, ulcérations circonférentielles. biopsie recherche néoplasie (peut être soit cause ou conséquence)