Warning:
JavaScript is turned OFF. None of the links on this page will work until it is reactivated.
If you need help turning JavaScript On, click here.
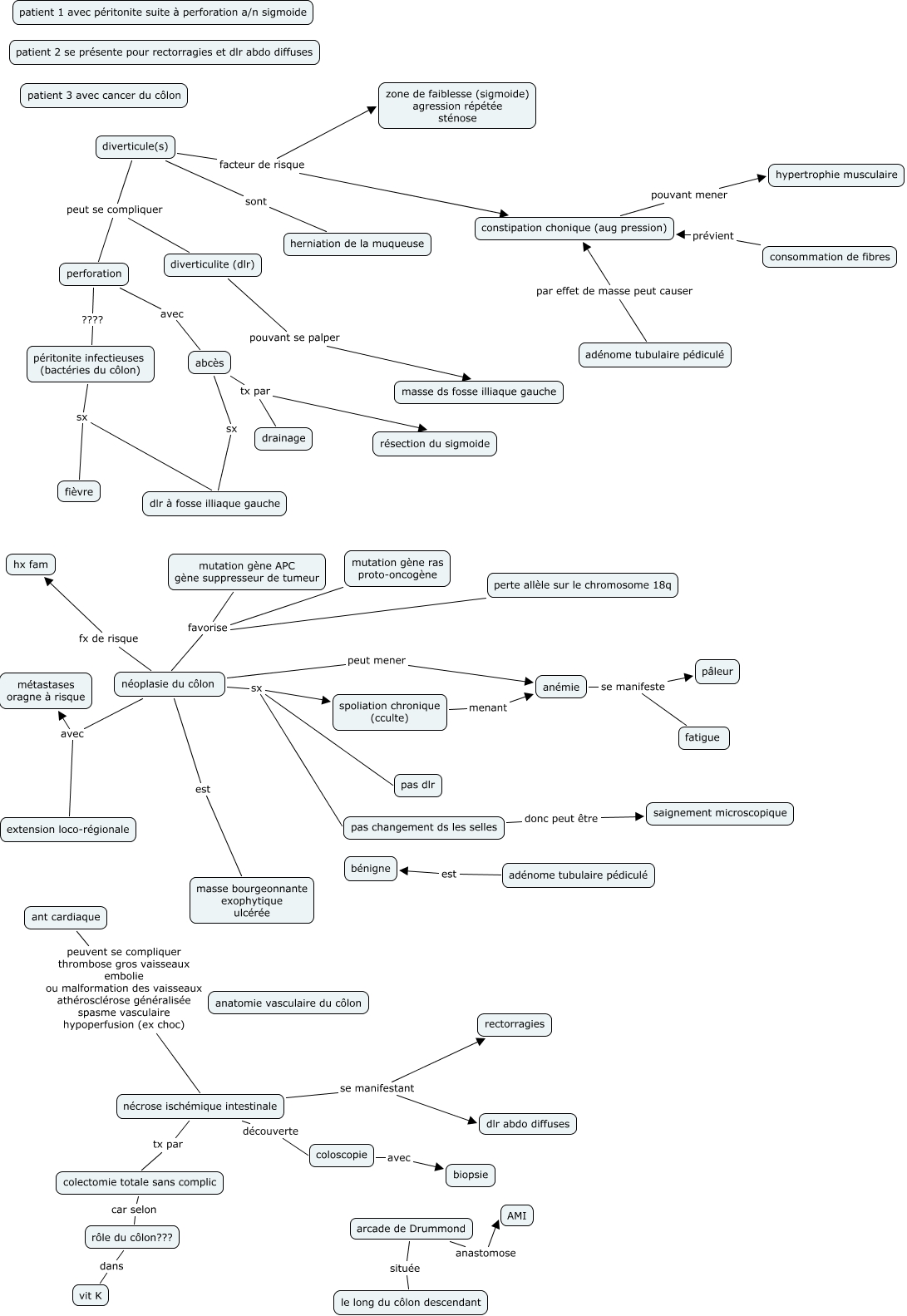
Cette carte conceptuelle, cree avec IHMC CmapTools, contient des informations liees a : APP 3 - Aller, néoplasie du côlon est masse bourgeonnante exophytique ulcérée, consommation de fibres prévient constipation chonique (aug pression), arcade de Drummond anastomose AMI, diverticulite (dlr) pouvant se palper masse ds fosse illiaque gauche, nécrose ischémique intestinale se manifestant dlr abdo diffuses, rôle du côlon??? dans vit K, diverticule(s) peut se compliquer perforation, anémie se manifeste pâleur, néoplasie du côlon avec métastases oragne à risque, néoplasie du côlon sx pas dlr, néoplasie du côlon sx spoliation chronique (cculte), mutation gène ras proto-oncogène favorise néoplasie du côlon, néoplasie du côlon peut mener anémie, constipation chonique (aug pression) pouvant mener hypertrophie musculaire, perforation avec abcès, ant cardiaque peuvent se compliquer thrombose gros vaisseaux embolie ou malformation des vaisseaux athérosclérose généralisée spasme vasculaire hypoperfusion (ex choc) nécrose ischémique intestinale, nécrose ischémique intestinale se manifestant rectorragies, spoliation chronique (cculte) menant anémie, adénome tubulaire pédiculé est bénigne, abcès tx par drainage