Warning:
JavaScript is turned OFF. None of the links on this page will work until it is reactivated.
If you need help turning JavaScript On, click here.
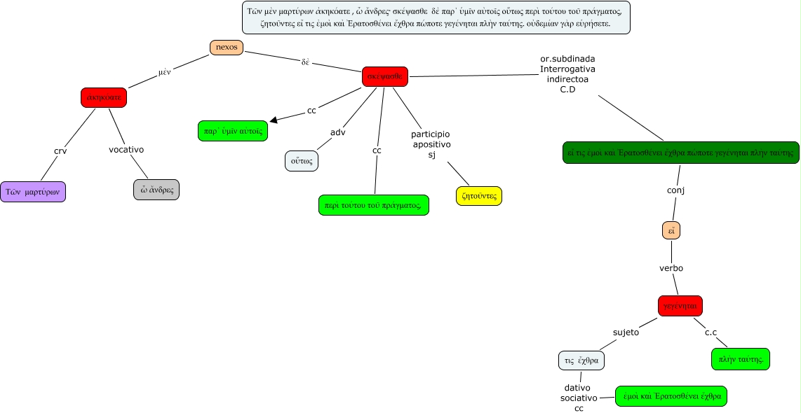
Este Cmap, tiene información relacionada con: parrafo 43, εἴ verbo γεγένηται, nexos δὲ σκέψασθε, σκέψασθε or.subdinada Interrogativa indirectoa C.D εἴ τις ἐμοὶ καὶ Ἐρατοσθένει ἔχθρα πώποτε γεγένηται πλὴν ταύτης, ἀκηκόατε crv Τῶν μαρτύρων, nexos μὲν ἀκηκόατε, ἀκηκόατε vocativo ὦ ἄνδρες, γεγένηται sujeto τις ἔχθρα, σκέψασθε cc περὶ τούτου τοῦ πράγματος,, σκέψασθε cc παρ᾿ ὑμῖν αὐτοῖς, τις ἔχθρα dativo sociativo cc ἐμοὶ καὶ Ἐρατοσθένει ἔχθρα, εἴ τις ἐμοὶ καὶ Ἐρατοσθένει ἔχθρα πώποτε γεγένηται πλὴν ταύτης conj εἴ, σκέψασθε participio apositivo sj ζητοῦντες, γεγένηται c.c πλὴν ταύτης., σκέψασθε adv οὕτως