Warning:
JavaScript is turned OFF. None of the links on this page will work until it is reactivated.
If you need help turning JavaScript On, click here.
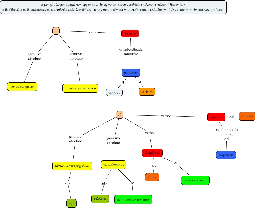
Este Cmap, tiene información relacionada con: parrafo38, εἰ verbo?? ἡγούμην·, ἡγούμην· or.subordinada infinitivo c.d σωφρονεῖν, εἰ gernitivo absoluto λόγων εἰρημένων, εἰσεληλυθότος adv πολλάκις, ἐλάμβανον c.d αὐτόν,, ἡγούμην· c.d ἐμαυτὸν, μετελθεῖν c.d ἐκεῖνον,, πάντων διαπεπραγμένων adv ἤδη, εἰ verbo ἐλάμβανον, ἐκέλευον or.subordinada Infinitivo μετελθεῖν, εἰσεληλυθότος cc εἰς τὴν οἰκίαν τὴν ἐμὴν, εἰ genitivo absoluto εἰσεληλυθότος, εἰ genitivo absoluto πάντων διαπεπραγμένων, εἰ verbo ἐκέλευον, μετελθεῖν sj omitido, εἰ genitivo absoluto μηδενὸς γεγενημένου, ἐλάμβανον cc ᾡτινιοῦν τρόπῳ