Warning:
JavaScript is turned OFF. None of the links on this page will work until it is reactivated.
If you need help turning JavaScript On, click here.
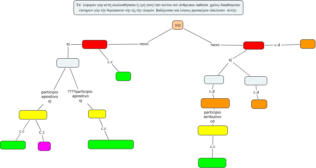
Este Cmap, tiene información relacionada con: parrafo8, ὀφθεῖσα c.c ὑπὸ τούτου τοῦ ἀνθρώπου, ἀκολουθήσασα C.I αὐτῇ, ἀκολουθήσασα c.c Ἐπ᾿ ἐκφορὰν, ἡ ἐμὴ γυνὴ ????participio apositivo sj ὀφθεῖσα, τὴν θεράπαιναν participio atributivo cd τὴν βαδίζουσαν, ἡ ἐμὴ γυνὴ participio apositivo sj ἀκολουθήσασα, ἀπώλεσεν c.d αὐτήν., προσφέρων c.d λόγους, ἀπώλεσεν sj ἐπιτηρῶν, τὴν βαδίζουσαν c.c εἰς τὴν ἀγορὰν, ἐπιτηρῶν c.d τὴν θεράπαιναν, διαφθείρεται· sj ἡ ἐμὴ γυνὴ, γὰρ nexo διαφθείρεται·, γὰρ nexo ἀπώλεσεν, διαφθείρεται· c.c χρόνῳ, ἀπώλεσεν sj προσφέρων