Warning:
JavaScript is turned OFF. None of the links on this page will work until it is reactivated.
If you need help turning JavaScript On, click here.
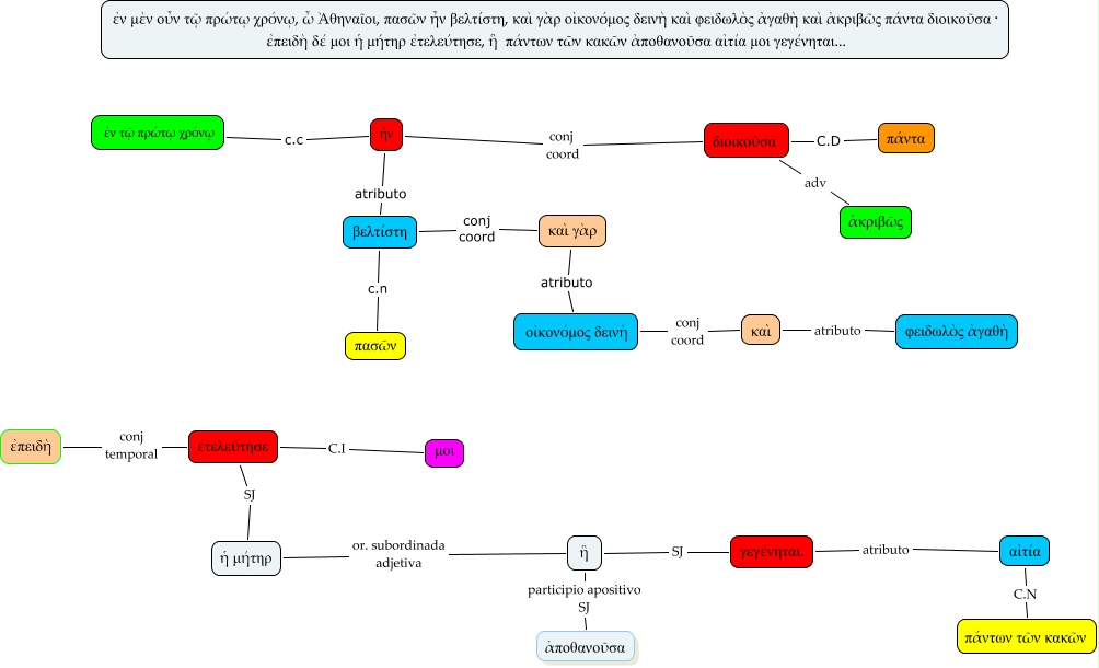
Este Cmap, tiene información relacionada con: parrafo 7, ἡ μήτηρ or. subordinada adjetiva ἣ, ἐτελεύτησε C.I μοι, διοικοῦσα C.D πάντα, οἰκονόμος δεινὴ conj coord καὶ, ἦν c.c ἐν τῷ πρώτῳ χρόνῳ, ἦν atributo βελτίστη, βελτίστη conj coord καὶ γὰρ, ἦν conj coord διοικοῦσα, ἣ participio apositivo SJ ἀποθανοῦσα, καὶ atributo φειδωλὸς ἀγαθὴ, ἐπειδὴ conj temporal ἐτελεύτησε, διοικοῦσα adv ἀκριβῶς, ἐτελεύτησε SJ ἡ μήτηρ, ἣ SJ γεγένηται., καὶ γὰρ atributo οἰκονόμος δεινὴ, αἰτία C.N πάντων τῶν κακῶν, γεγένηται. atributo αἰτία, βελτίστη c.n πασῶν