Warning:
JavaScript is turned OFF. None of the links on this page will work until it is reactivated.
If you need help turning JavaScript On, click here.
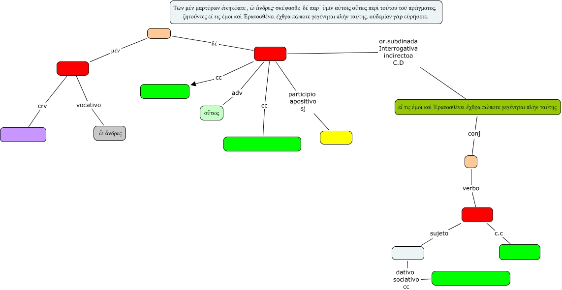
Este Cmap, tiene información relacionada con: parrafo 43(alumnos), εἴ verbo γεγένηται, σκέψασθε or.subdinada Interrogativa indirectoa C.D εἴ τις ἐμοὶ καὶ Ἐρατοσθένει ἔχθρα πώποτε γεγένηται πλὴν ταύτης, nexos δὲ σκέψασθε, ἀκηκόατε vocativo ὦ ἄνδρες, nexos μὲν ἀκηκόατε, ἀκηκόατε crv Τῶν μαρτύρων, σκέψασθε cc περὶ τούτου τοῦ πράγματος,, γεγένηται sujeto τις ἔχθρα, εἴ τις ἐμοὶ καὶ Ἐρατοσθένει ἔχθρα πώποτε γεγένηται πλὴν ταύτης conj εἴ, τις ἔχθρα dativo sociativo cc ἐμοὶ καὶ Ἐρατοσθένει ἔχθρα, σκέψασθε cc παρ᾿ ὑμῖν αὐτοῖς, σκέψασθε participio apositivo sj ζητοῦντες, σκέψασθε adv οὕτως, γεγένηται c.c πλὴν ταύτης.