Warning:
JavaScript is turned OFF. None of the links on this page will work until it is reactivated.
If you need help turning JavaScript On, click here.
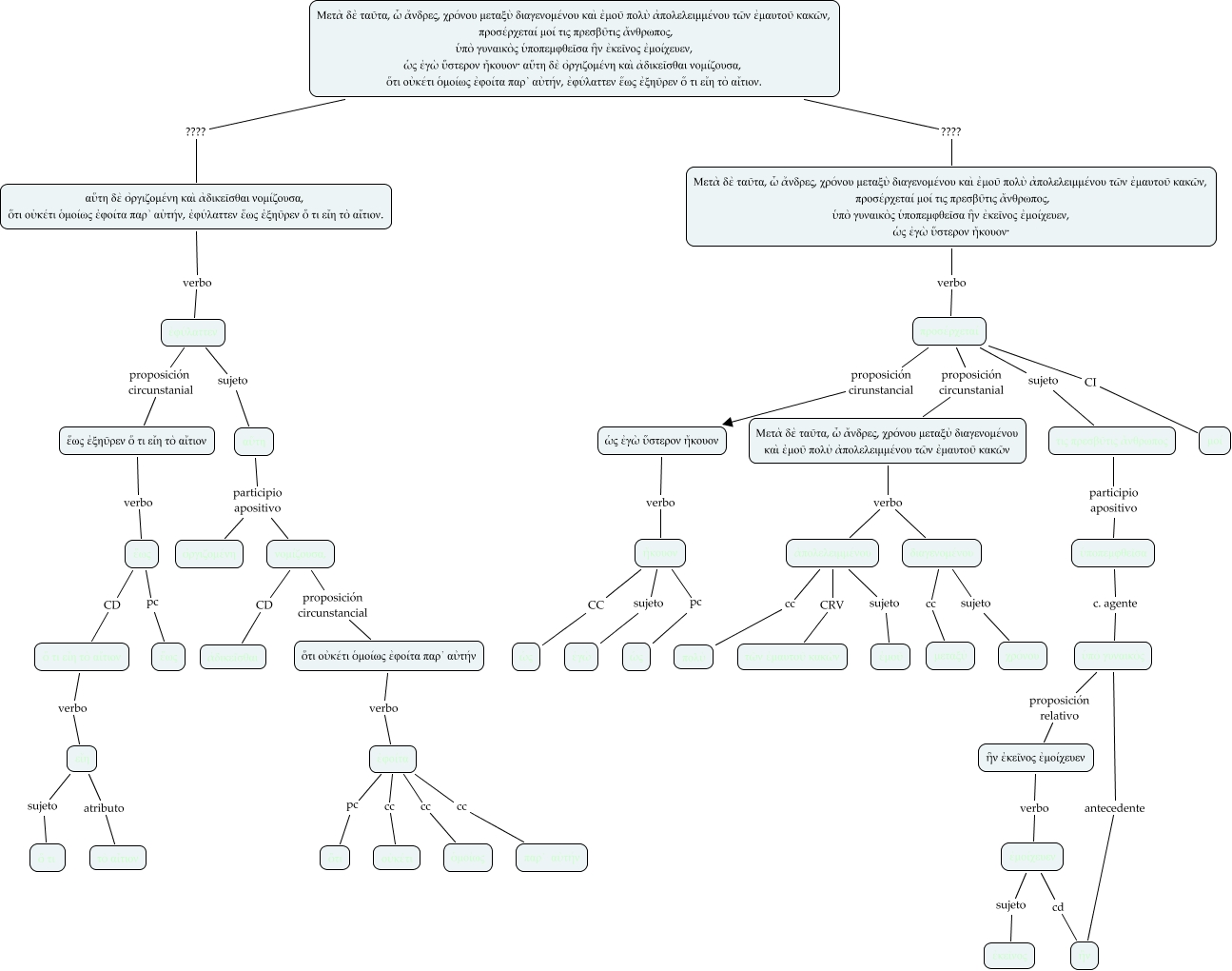
Este Cmap, tiene información relacionada con: Lisias I, 15_134907012009(alu), νομίζουσα, CD ἀδικεῖσθαι, ἕως pc ἕως, ὅ τι εἴη τὸ αἴτιον verbo εἴη, αὕτη δὲ ὀργιζομένη καὶ ἀδικεῖσθαι νομίζουσα, ὅτι οὐκέτι ὁμοίως ἐφοίτα παρ᾿ αὐτήν, ἐφύλαττεν ἕως ἐξηῦρεν ὅ τι εἴη τὸ αἴτιον. verbo ἐφύλαττεν, προσέρχεταί sujeto τις πρεσβῦτις ἄνθρωπος, αὕτη participio apositivo νομίζουσα,, προσέρχεταί CI μοί, διαγενομένου sujeto χρόνου, ὑπὸ γυναικὸς antecedente ἣν, ἐφοίτα cc παρ᾿ αὐτήν, ἐφοίτα cc ὁμοίως, ἤκουον CC ὡς, ἐφοίτα pc ὅτι, Μετὰ δὲ ταῦτα, ὦ ἄνδρες, χρόνου μεταξὺ διαγενομένου καὶ ἐμοῦ πολὺ ἀπολελειμμένου τῶν ἐμαυτοῦ κακῶν, προσέρχεταί μοί τις πρεσβῦτις ἄνθρωπος, ὑπὸ γυναικὸς ὑποπεμφθεῖσα ἣν ἐκεῖνος ἐμοίχευεν, ὡς ἐγὼ ὕστερον ἤκουον· verbo προσέρχεταί, ἐμοίχευεν sujeto ἐκεῖνος, νομίζουσα, proposición circunstancial ὅτι οὐκέτι ὁμοίως ἐφοίτα παρ᾿ αὐτήν, ἐφοίτα cc οὐκέτι, ὅτι οὐκέτι ὁμοίως ἐφοίτα παρ᾿ αὐτήν verbo ἐφοίτα, διαγενομένου cc μεταξὺ, ὑποπεμφθεῖσα c. agente ὑπὸ γυναικὸς