Warning:
JavaScript is turned OFF. None of the links on this page will work until it is reactivated.
If you need help turning JavaScript On, click here.
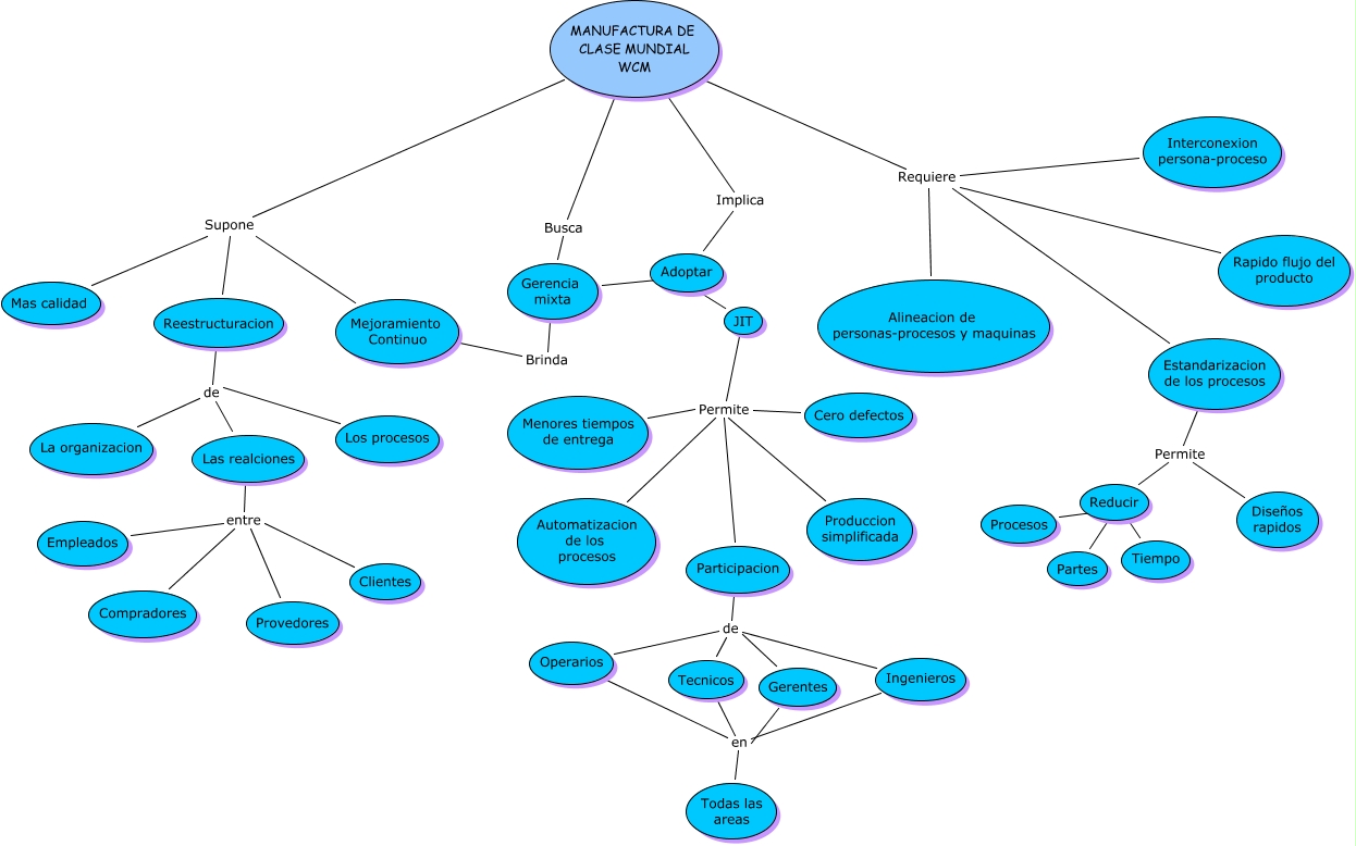
Este Cmap, tiene información relacionada con: Manufactura de clase mundial, Partes ???? Reducir, Automatizacion de los procesos Permite JIT, Las realciones de Reestructuracion, Diseños rapidos Permite Estandarizacion de los procesos, La organizacion de Reestructuracion, Tiempo ???? Reducir, Todas las areas en Ingenieros, Gerentes en Ingenieros, Gerencia mixta Busca MANUFACTURA DE CLASE MUNDIAL WCM, Operarios en Ingenieros, Mas calidad Supone MANUFACTURA DE CLASE MUNDIAL WCM, Clientes entre Las realciones, Mejoramiento Continuo Supone MANUFACTURA DE CLASE MUNDIAL WCM, Ingenieros de Participacion, Participacion Permite JIT, Todas las areas en Tecnicos, Compradores entre Las realciones, Interconexion persona-proceso Requiere MANUFACTURA DE CLASE MUNDIAL WCM, Adoptar Implica MANUFACTURA DE CLASE MUNDIAL WCM, Estandarizacion de los procesos Requiere MANUFACTURA DE CLASE MUNDIAL WCM