Warning:
JavaScript is turned OFF. None of the links on this page will work until it is reactivated.
If you need help turning JavaScript On, click here.
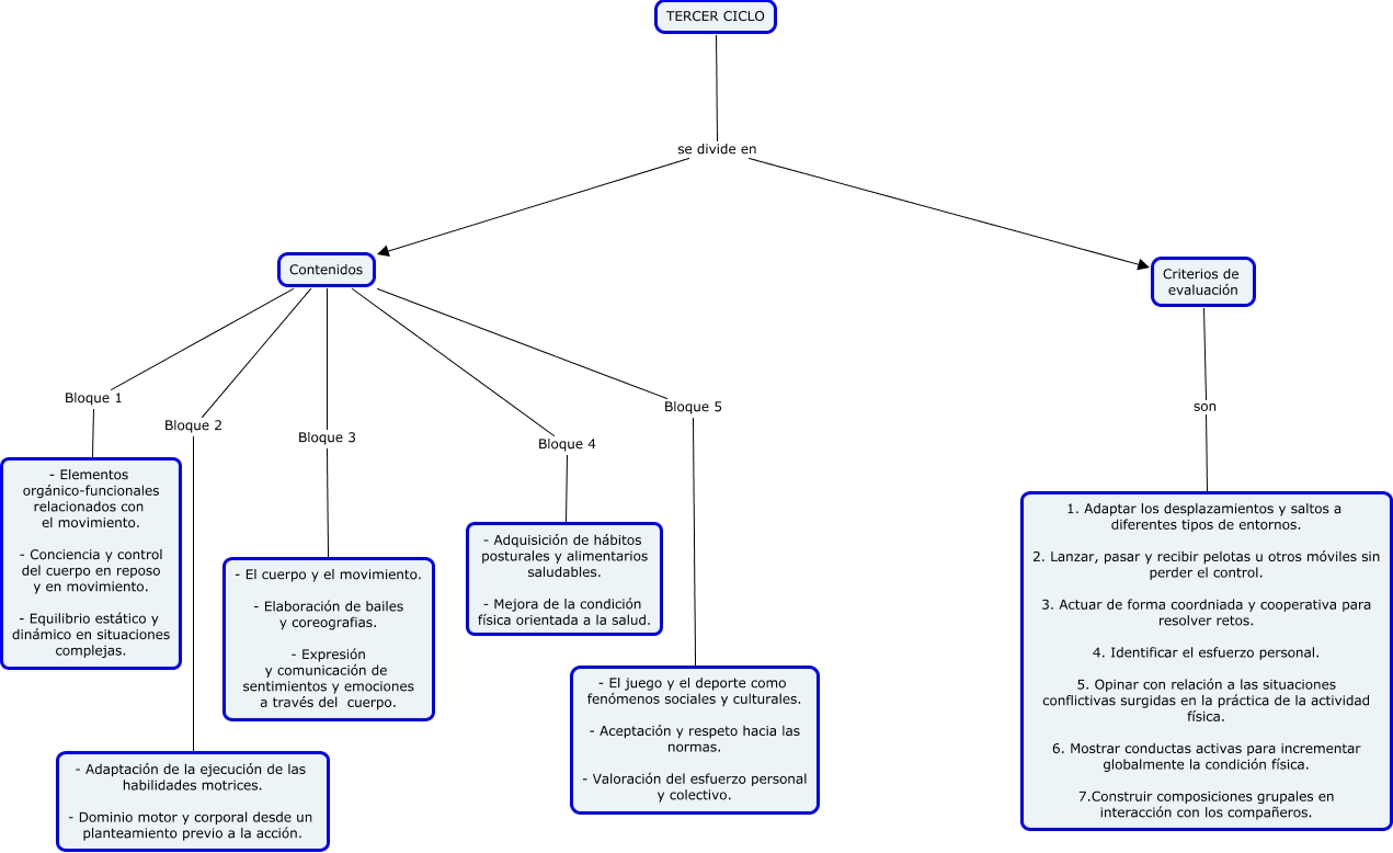
Este Cmap, tiene información relacionada con: Tercer ciclo, Contenidos Bloque 3 - El cuerpo y el movimiento. - Elaboración de bailes y coreografias. - Expresión y comunicación de sentimientos y emociones a través del cuerpo., Contenidos Bloque 2 - Adaptación de la ejecución de las habilidades motrices. - Dominio motor y corporal desde un planteamiento previo a la acción., Contenidos Bloque 1 - Elementos orgánico-funcionales relacionados con el movimiento. - Conciencia y control del cuerpo en reposo y en movimiento. - Equilibrio estático y dinámico en situaciones complejas., TERCER CICLO se divide en Criterios de evaluación, Criterios de evaluación son 1. Adaptar los desplazamientos y saltos a diferentes tipos de entornos. 2. Lanzar, pasar y recibir pelotas u otros móviles sin perder el control. 3. Actuar de forma coordniada y cooperativa para resolver retos. 4. Identificar el esfuerzo personal. 5. Opinar con relación a las situaciones conflictivas surgidas en la práctica de la actividad física. 6. Mostrar conductas activas para incrementar globalmente la condición física. 7.Construir composiciones grupales en interacción con los compañeros., Contenidos Bloque 4 - Adquisición de hábitos posturales y alimentarios saludables. - Mejora de la condición física orientada a la salud., TERCER CICLO se divide en Contenidos, Contenidos Bloque 5 - El juego y el deporte como fenómenos sociales y culturales. - Aceptación y respeto hacia las normas. - Valoración del esfuerzo personal y colectivo.