Warning:
JavaScript is turned OFF. None of the links on this page will work until it is reactivated.
If you need help turning JavaScript On, click here.
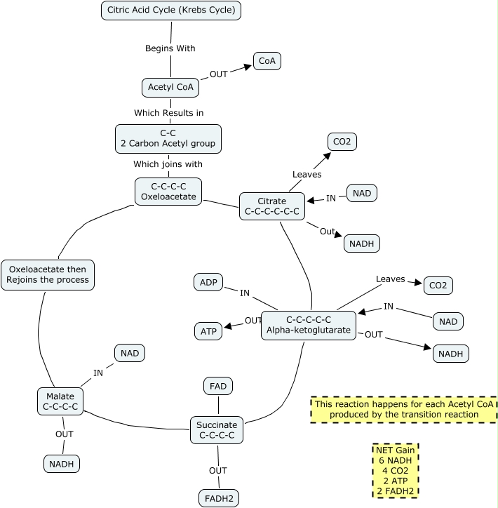
This Concept Map, created with IHMC CmapTools, has information related to: Citric Acid Cycle (Krebs Cycle), C-C-C-C Oxeloacetate Citrate C-C-C-C-C-C, Citrate C-C-C-C-C-C Leaves CO2, Citrate C-C-C-C-C-C Out NADH, Malate C-C-C-C Oxeloacetate then Rejoins the process, C-C 2 Carbon Acetyl group Which joins with C-C-C-C Oxeloacetate, FAD IN Succinate C-C-C-C, Succinate C-C-C-C OUT FADH2, Succinate C-C-C-C Malate C-C-C-C, C-C-C-C-C Alpha-ketoglutarate Leaves CO2, NAD IN C-C-C-C-C Alpha-ketoglutarate, ADP IN C-C-C-C-C Alpha-ketoglutarate, C-C-C-C-C Alpha-ketoglutarate OUT NADH, C-C-C-C-C Alpha-ketoglutarate Succinate C-C-C-C, Citrate C-C-C-C-C-C C-C-C-C-C Alpha-ketoglutarate, Malate C-C-C-C OUT NADH, Acetyl CoA Which Results in C-C 2 Carbon Acetyl group, NAD IN Malate C-C-C-C, Oxeloacetate then Rejoins the process C-C-C-C Oxeloacetate, Citric Acid Cycle (Krebs Cycle) Begins With Acetyl CoA, C-C-C-C-C Alpha-ketoglutarate OUT ATP