Warning:
JavaScript is turned OFF. None of the links on this page will work until it is reactivated.
If you need help turning JavaScript On, click here.
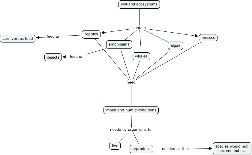
This Concept Map, created with IHMC CmapTools, has information related to: NICOLE PRE, wetland ecosystems contain mosses, reptiles need moist and humid conditions, wetland ecosystems contain algae, reproduce needed so that species would not become extinct, amphibians feed on insects, reptiles feed on carnivorous food, whales need moist and humid conditions, moist and humid conditions neede by organisms to live, amphibians need moist and humid conditions, algae need moist and humid conditions, mosses need moist and humid conditions, moist and humid conditions neede by organisms to reproduce, wetland ecosystems contain whales, wetland ecosystems contain amphibians, wetland ecosystems contain reptiles