Warning:
JavaScript is turned OFF. None of the links on this page will work until it is reactivated.
If you need help turning JavaScript On, click here.
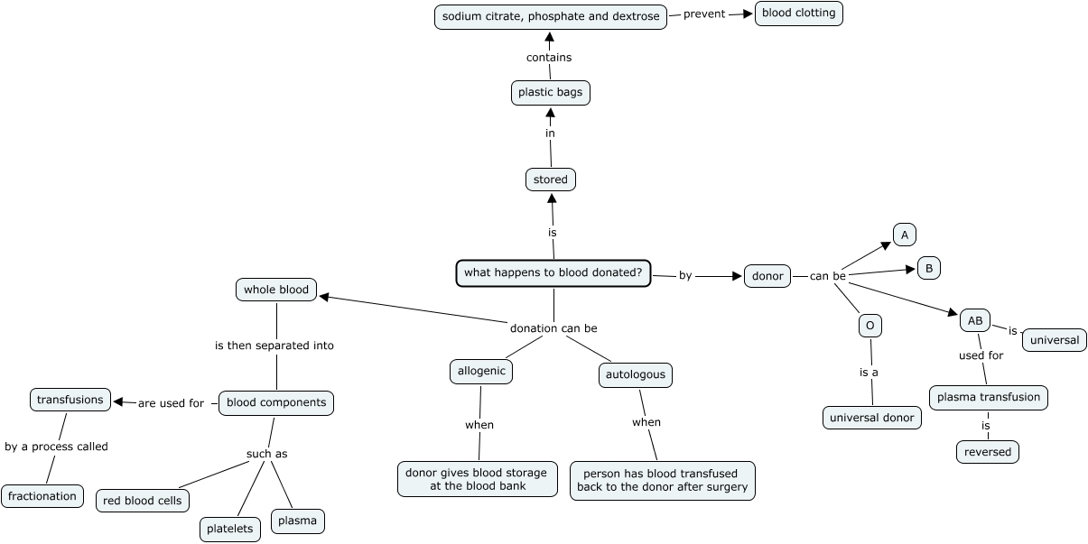
This Concept Map, created with IHMC CmapTools, has information related to: SANDRA POST, donor can be AB, whole blood is then separated into blood components, what happens to blood donated? donation can be autologous, stored in plastic bags, donor can be A, allogenic when donor gives blood storage at the blood bank, blood components such as red blood cells, plasma transfusion is reversed, blood components are used for transfusions, what happens to blood donated? by donor, blood components such as platelets, transfusions by a process called fractionation, sodium citrate, phosphate and dextrose prevent blood clotting, what happens to blood donated? is stored, donor can be B, AB is universal, blood components such as plasma, O is a universal donor, plastic bags contains sodium citrate, phosphate and dextrose, AB used for plasma transfusion